WARNING:
JavaScript is turned OFF. None of the links on this concept map will
work until it is reactivated.
If you need help turning JavaScript On, click here.
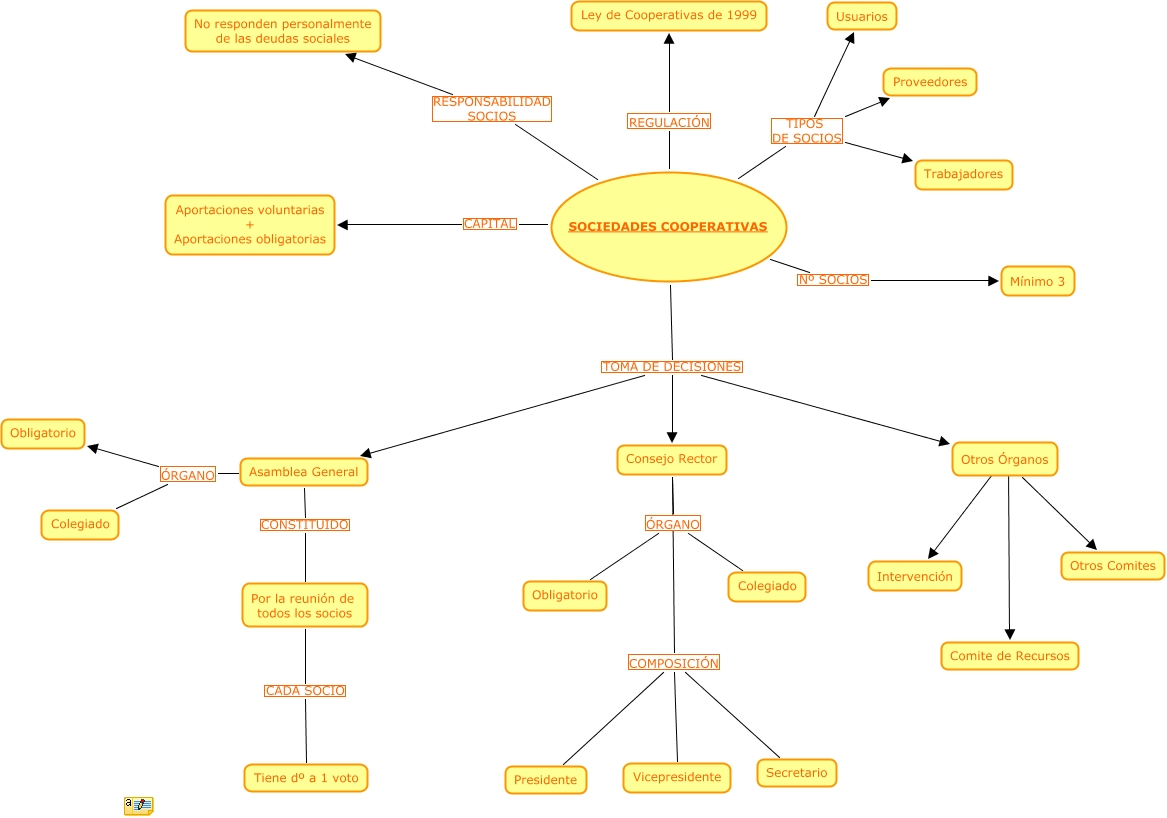
Aquest mapa conceptual conté informació relacionada amb: MERCA 3 c-maps 2, SOCIEDADES COOPERATIVAS Nº SOCIOS Mínimo 3, SOCIEDADES COOPERATIVAS TOMA DE DECISIONES Consejo Rector, Otros Órganos ???? Comite de Recursos, SOCIEDADES COOPERATIVAS TOMA DE DECISIONES Asamblea General, Consejo Rector COMPOSICIÓN Presidente, SOCIEDADES COOPERATIVAS TIPOS DE SOCIOS Trabajadores, Consejo Rector COMPOSICIÓN Secretario, SOCIEDADES COOPERATIVAS RESPONSABILIDAD SOCIOS No responden personalmente de las deudas sociales, SOCIEDADES COOPERATIVAS CAPITAL Aportaciones voluntarias + Aportaciones obligatorias, SOCIEDADES COOPERATIVAS TOMA DE DECISIONES Otros Órganos, Otros Órganos ???? Otros Comites, Por la reunión de todos los socios CADA SOCIO Tiene dº a 1 voto, SOCIEDADES COOPERATIVAS TIPOS DE SOCIOS Usuarios, Asamblea General ÓRGANO Obligatorio, Asamblea General CONSTITUIDO Por la reunión de todos los socios, Consejo Rector COMPOSICIÓN Vicepresidente, SOCIEDADES COOPERATIVAS TIPOS DE SOCIOS Proveedores, Otros Órganos ???? Intervención, Consejo Rector ÓRGANO Colegiado, Consejo Rector ÓRGANO Obligatorio