WARNING:
JavaScript is turned OFF. None of the links on this concept map will
work until it is reactivated.
If you need help turning JavaScript On, click here.
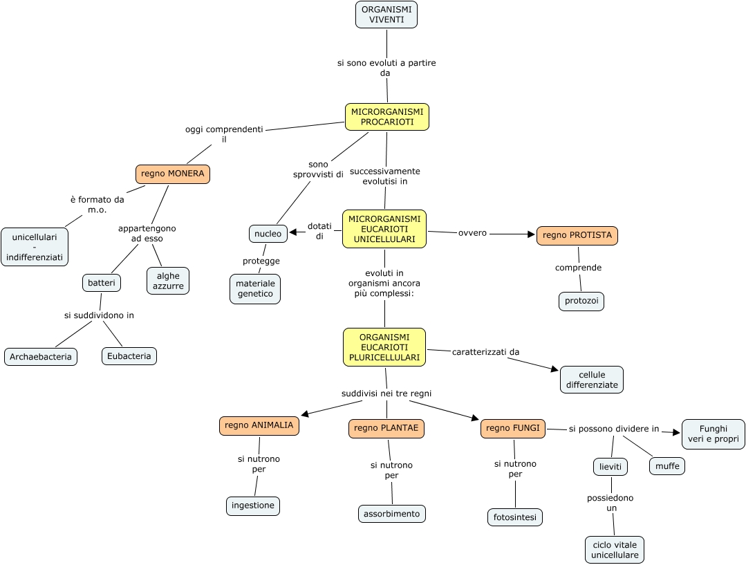
Questa Cmap, creata con IHMC CmapTools, contiene informazioni relative a: Classificazione_Whittaker, MICRORGANISMI EUCARIOTI UNICELLULARI ovvero regno PROTISTA, regno PROTISTA comprende protozoi, MICRORGANISMI PROCARIOTI sono sprovvisti di nucleo, ORGANISMI VIVENTI si sono evoluti a partire da MICRORGANISMI PROCARIOTI, nucleo protegge materiale genetico, batteri si suddividono in Archaebacteria, regno FUNGI si nutrono per fotosintesi, regno FUNGI si possono dividere in Funghi veri e propri, regno MONERA è formato da m.o. unicellulari - indifferenziati, MICRORGANISMI PROCARIOTI successivamente evolutisi in MICRORGANISMI EUCARIOTI UNICELLULARI, lieviti possiedono un ciclo vitale unicellulare, ORGANISMI EUCARIOTI PLURICELLULARI suddivisi nei tre regni regno PLANTAE, MICRORGANISMI EUCARIOTI UNICELLULARI evoluti in organismi ancora più complessi: ORGANISMI EUCARIOTI PLURICELLULARI, regno MONERA appartengono ad esso alghe azzurre, regno PLANTAE si nutrono per assorbimento, regno FUNGI si possono dividere in lieviti, ORGANISMI EUCARIOTI PLURICELLULARI suddivisi nei tre regni regno ANIMALIA, regno MONERA appartengono ad esso batteri, regno ANIMALIA si nutrono per ingestione, MICRORGANISMI EUCARIOTI UNICELLULARI dotati di nucleo