WARNING:
JavaScript is turned OFF. None of the links on this concept map will
work until it is reactivated.
If you need help turning JavaScript On, click here.
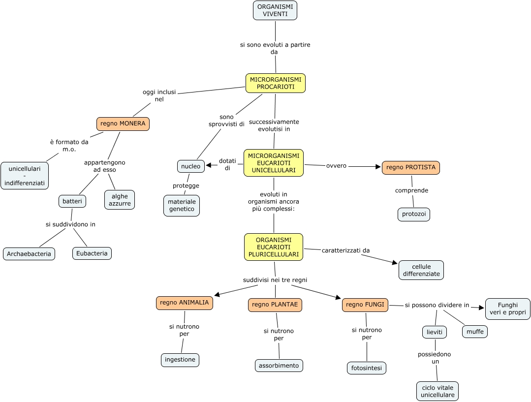
Questa Cmap, creata con IHMC CmapTools, contiene informazioni relative a: Classificazione_Whittaker finale, ORGANISMI VIVENTI si sono evoluti a partire da MICRORGANISMI PROCARIOTI, regno FUNGI si possono dividere in Funghi veri e propri, MICRORGANISMI EUCARIOTI UNICELLULARI dotati di nucleo, regno FUNGI si nutrono per fotosintesi, nucleo protegge materiale genetico, regno MONERA è formato da m.o. unicellulari - indifferenziati, regno MONERA appartengono ad esso alghe azzurre, batteri si suddividono in Archaebacteria, MICRORGANISMI EUCARIOTI UNICELLULARI evoluti in organismi ancora più complessi: ORGANISMI EUCARIOTI PLURICELLULARI, regno MONERA appartengono ad esso batteri, regno PLANTAE si nutrono per assorbimento, MICRORGANISMI PROCARIOTI successivamente evolutisi in MICRORGANISMI EUCARIOTI UNICELLULARI, regno ANIMALIA si nutrono per ingestione, regno FUNGI si possono dividere in lieviti, regno PROTISTA comprende protozoi, ORGANISMI EUCARIOTI PLURICELLULARI suddivisi nei tre regni regno FUNGI, lieviti possiedono un ciclo vitale unicellulare, MICRORGANISMI PROCARIOTI oggi inclusi nel regno MONERA, batteri si suddividono in Eubacteria, MICRORGANISMI PROCARIOTI sono sprovvisti di nucleo