WARNING:
JavaScript is turned OFF. None of the links on this concept map will
work until it is reactivated.
If you need help turning JavaScript On, click here.
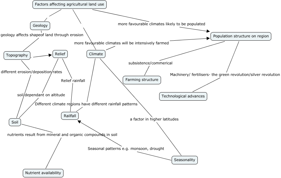
This Concept Map, created with IHMC CmapTools, has information related to: factors affecting agrigcultural land use, Geology geology affects shapeof land through erosion Topography, Factors affecting agricultural land use more favourable climates likely to be populated Population structure on region, Climate a factor in higher latitudes Seasonality, Population structure on region Machinery/ fertilisers- the green revolution/silver revolution Technological advances, Topography Relief, Seasonality Seasonal patterns e.g. monsoon, drought Railfall, Topography different erosion/deposition rates Soil, Climate Different climate regions have different rainfall patterns Railfall, Population structure on region subsistence/commerical Farming structure, Relief soil dependant on altitude Soil, Factors affecting agricultural land use Geology, Soil nutrients result from mineral and organic compounds in soil Nutrient availability, Climate more favourable climates will be intensively farmed Population structure on region, Relief Relief rainfall Railfall, Factors affecting agricultural land use Climate