WARNING:
JavaScript is turned OFF. None of the links on this concept map will
work until it is reactivated.
If you need help turning JavaScript On, click here.
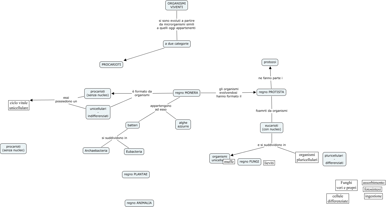
Questa Cmap, creata con IHMC CmapTools, contiene informazioni relative a: Classificazione_Whittaker, procarioti (senza nucleo) essi possiedono un ciclo vitale unicellulare, regno PROTISTA ne fanno parte i protozoi, regno MONERA appartengono ad esso batteri, regno MONERA gli organismi evolvendosi hanno formato il regno PROTISTA, batteri si suddividono in Archaebacteria, unicellulari - indifferenziati essi possiedono un ciclo vitale unicellulare, regno MONERA appartengono ad esso alghe azzurre, regno MONERA è formato da organismi unicellulari - indifferenziati, regno MONERA è formato da organismi procarioti (senza nucleo), regno PROTISTA foamrti da organismi eucarioti (con nucleo), eucarioti (con nucleo) e si suddividono in organismi unicellulari, a due categorie PROCARIOTI, ORGANISMI VIVENTI si sono evoluti a partire da microrganismi simili a quelli oggi appartenenti a due categorie, batteri si suddividono in Eubacteria, eucarioti (con nucleo) e si suddividono in organismi pluricellulari