WARNING:
JavaScript is turned OFF. None of the links on this concept map will
work until it is reactivated.
If you need help turning JavaScript On, click here.
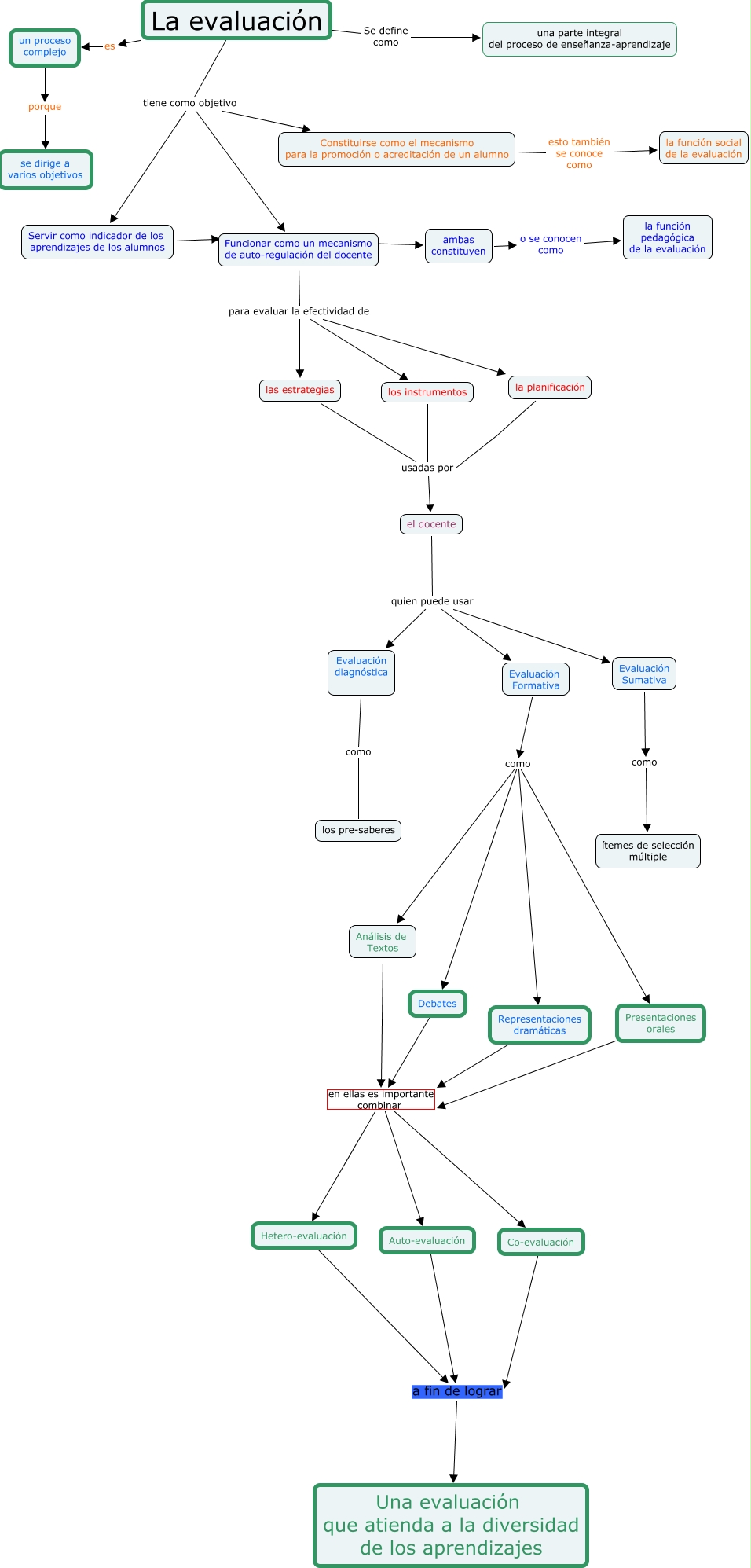
Este Cmap, tiene información relacionada con: Matilde, Auto-evaluación a fin de lograr Una evaluación que atienda a la diversidad de los aprendizajes, Análisis de Textos en ellas es importante combinar Co-evaluación, el docente quien puede usar Evaluación Sumativa, Presentaciones orales en ellas es importante combinar Auto-evaluación, Evaluación Formativa como Presentaciones orales, Representaciones dramáticas en ellas es importante combinar Co-evaluación, Evaluación Formativa como Análisis de Textos, Servir como indicador de los aprendizajes de los alumnos ???? ambas constituyen, Evaluación diagnóstica como los pre-saberes, la planificación usadas por el docente, Evaluación Formativa como Debates, Debates en ellas es importante combinar Co-evaluación, Análisis de Textos ???? ????, La evaluación tiene como objetivo Servir como indicador de los aprendizajes de los alumnos, La evaluación tiene como objetivo Funcionar como un mecanismo de auto-regulación del docente, Funcionar como un mecanismo de auto-regulación del docente para evaluar la efectividad de la planificación, Evaluación diagnóstica ???? ????, Presentaciones orales en ellas es importante combinar Hetero-evaluación, Análisis de Textos en ellas es importante combinar Auto-evaluación, Análisis de Textos en ellas es importante combinar Hetero-evaluación