WARNING:
JavaScript is turned OFF. None of the links on this concept map will
work until it is reactivated.
If you need help turning JavaScript On, click here.
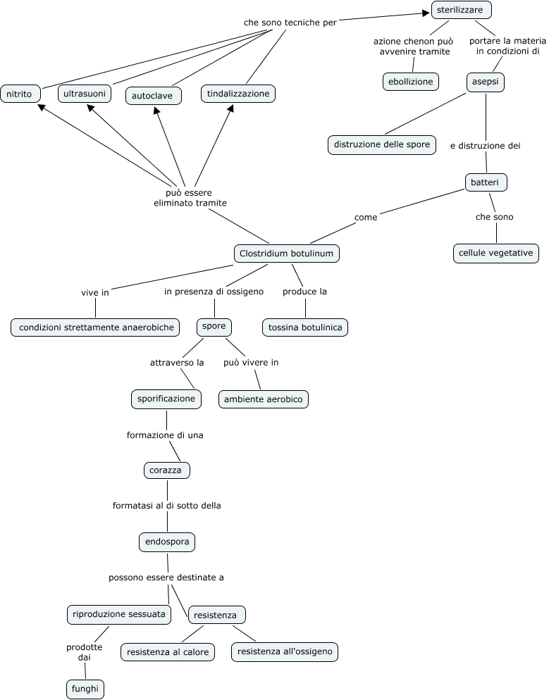
Questa Cmap, creata con IHMC CmapTools, contiene informazioni relative a: sterilizzazione 2 amicucci staffolani ferretti migliozzi, asepsi e distruzione dei batteri, sporificazione formazione di una corazza, resistenza resistenza all'ossigeno, ultrasuoni che sono tecniche per sterilizzare, Clostridium botulinum può essere eliminato tramite autoclave, batteri che sono cellule vegetative, sterilizzare azione chenon può avvenire tramite ebollizione, sterilizzare portare la materia in condizioni di asepsi, Clostridium botulinum in presenza di ossigeno spore, endospora possono essere destinate a riproduzione sessuata, resistenza resistenza al calore, riproduzione sessuata prodotte dai funghi, batteri come Clostridium botulinum, nitrito che sono tecniche per sterilizzare, Clostridium botulinum può essere eliminato tramite nitrito, spore può vivere in ambiente aerobico, corazza formatasi al di sotto della endospora, asepsi distruzione delle spore, autoclave che sono tecniche per sterilizzare, Clostridium botulinum vive in condizioni strettamente anaerobiche