WARNING:
JavaScript is turned OFF. None of the links on this concept map will
work until it is reactivated.
If you need help turning JavaScript On, click here.
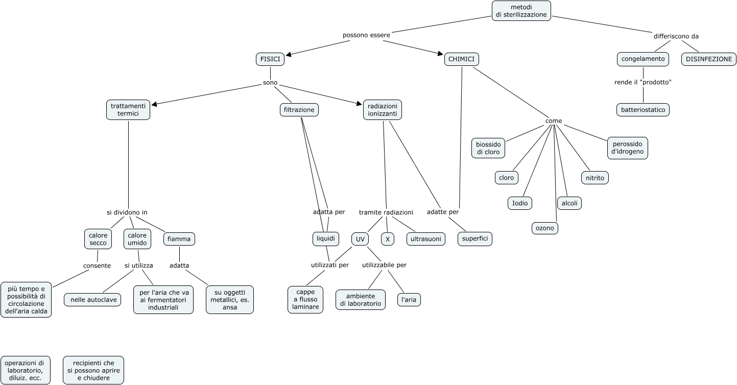
Questa Cmap, creata con IHMC CmapTools, contiene informazioni relative a: sterilizzazione_amicucci staffolani migliozzi ferretti, calore umido si utilizza per l'aria che va ai fermentatori industriali, congelamento rende il "prodotto" batteriostatico, CHIMICI come ozono, calore secco consente più tempo e possibilità di circolazione dell'aria calda, calore umido si utilizza nelle autoclave, metodi di sterilizzazione possono essere CHIMICI, FISICI sono filtrazione, FISICI sono radiazioni ionizzanti, trattamenti termici si dividono in calore umido, radiazioni ionizzanti tramite radiazioni X, radiazioni ionizzanti tramite radiazioni ultrasuoni, CHIMICI come alcoli, UV utilizzabile per l'aria, UV utilizzati per cappe a flusso laminare, filtrazione utilizzati per cappe a flusso laminare, UV utilizzabile per ambiente di laboratorio, radiazioni ionizzanti adatte per superfici, metodi di sterilizzazione differiscono da DISINFEZIONE, CHIMICI come cloro, CHIMICI come nitrito