WARNING:
JavaScript is turned OFF. None of the links on this concept map will
work until it is reactivated.
If you need help turning JavaScript On, click here.
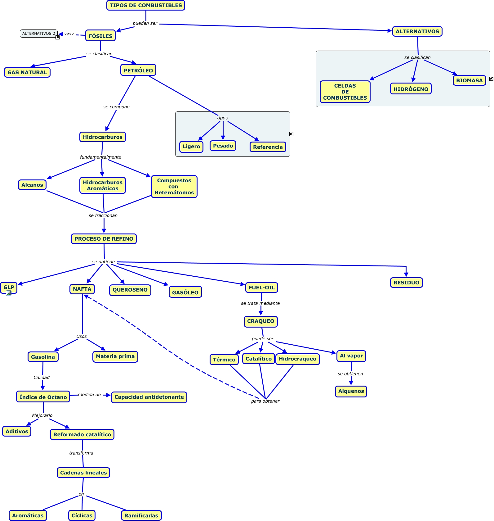
Este Cmap, tiene información relacionada con: Combustibles, PROCESO DE REFINO se obtiene GLP, TIPOS DE COMBUSTIBLES pueden ser FÓSILES, Hidrocarburos fundamentalmente Hidrocarburos Aromáticos, PETRÓLEO tipos Pesado, Hidrocraqueo para obtener NAFTA, ALTERNATIVOS se clasifican CELDAS DE COMBUSTIBLES, FUEL-OIL se trata mediante CRAQUEO, NAFTA Usos Materia prima, ALTERNATIVOS se clasifican BIOMASA, TIPOS DE COMBUSTIBLES pueden ser ALTERNATIVOS, Cadenas lineales en Aromáticas, ALTERNATIVOS se clasifican HIDRÓGENO, Reformado catalítico transforma Cadenas lineales, Índice de Octano Mejorarlo Reformado catalítico, PROCESO DE REFINO se obtiene FUEL-OIL, CRAQUEO puede ser Hidrocraqueo, Compuestos con Heteroátomos se fraccionan PROCESO DE REFINO, CRAQUEO puede ser Catalítico, Hidrocarburos Aromáticos se fraccionan PROCESO DE REFINO, Índice de Octano medida de Capacidad antidetonante