WARNING:
JavaScript is turned OFF. None of the links on this concept map will
work until it is reactivated.
If you need help turning JavaScript On, click here.
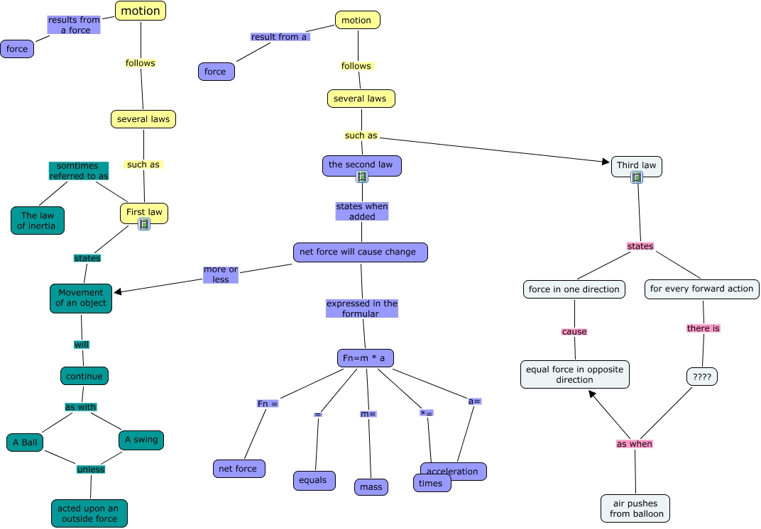
This Concept Map, created with IHMC CmapTools, has information related to: Copy of Group four Newtons Laws, force in one direction cause equal force in opposite direction, net force will cause change expressed in the formular Fn=m * a, A swing unless acted upon an outside force, continue as with A swing, several laws such as Third law, net force will cause change more or less Movement of an object, several laws such as the second law, Fn=m * a m= mass, ???? as when equal force in opposite direction, motion results from a force force, Fn=m * a = equals, the second law states when added net force will cause change, First law states Movement of an object, several laws such as First law, motion result from a force, for every forward action there is ????, motion follows several laws, First law somtimes referred to as The law of inertia, continue as with A Ball, motion follows several laws