WARNING:
JavaScript is turned OFF. None of the links on this concept map will
work until it is reactivated.
If you need help turning JavaScript On, click here.
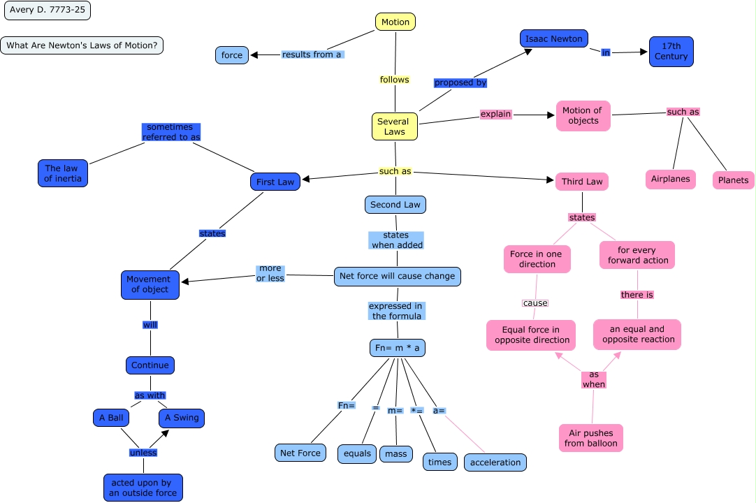
This Concept Map, created with IHMC CmapTools, has information related to: Avery D. 7773-25, A Ball unless acted upon by an outside force, Motion of objects such as Planets, First Law states Movement of object, Several Laws proposed by Isaac Newton, Motion results from a force, Second Law states when added Net force will cause change, for every forward action there is an equal and opposite reaction, The law of inertia sometimes referred to as First Law, Continue as with A Swing, Fn= m * a *= times, Motion of objects such as Airplanes, Net force will cause change more or less Movement of object, Several Laws such as First Law, Isaac Newton in 17th Century, Several Laws such as Third Law, Air pushes from balloon as when an equal and opposite reaction, Several Laws explain Motion of objects, Fn= m * a Fn= Net Force, Movement of object will Continue, Fn= m * a a= acceleration