WARNING:
JavaScript is turned OFF. None of the links on this concept map will
work until it is reactivated.
If you need help turning JavaScript On, click here.
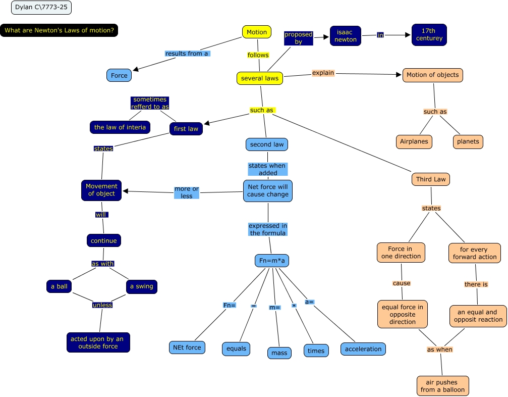
This Concept Map, created with IHMC CmapTools, has information related to: Dylan C 7773-25, several laws such as first law, a swing unless acted upon by an outside force, Force in one direction cause equal force in opposite direction, several laws such as second law, Fn=m*a Fn= NEt force, several laws explain Motion of objects, Third Law states Force in one direction, an equal and opposit reaction as when air pushes from a balloon, Fn=m*a = equals, equal force in opposite direction as when air pushes from a balloon, Fn=m*a a= acceleration, continue as with a swing, Motion follows several laws, isaac newton in 17th centurey, Movement of object will continue, first law states Movement of object, Third Law states for every forward action, several laws such as Third Law, several laws proposed by isaac newton, continue as with a ball