WARNING:
JavaScript is turned OFF. None of the links on this concept map will
work until it is reactivated.
If you need help turning JavaScript On, click here.
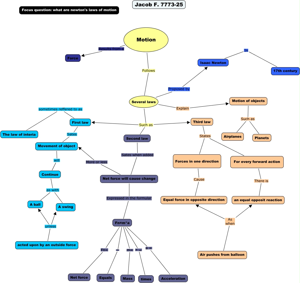
This Concept Map, created with IHMC CmapTools, has information related to: Jacob F. 7773-25, Net force will cause change Expressed in the formular Fn=m*a, Several laws Such as Third law, Net force will cause change More or less Movement of object, Several laws Such as Second law, Air pushes from balloon As when an equal opposit reaction, Motion of objects Such as Airplanes, Third law States For every forward action, First law Sates Movement of object, Motion Follows Several laws, Fn=m*a m= Mass, Fn=m*a = Equals, Several laws Explain Motion of objects, Fn=m*a a = Acceleration, Several laws Such as First law, acted upon by an outside force unless A swing, Several laws Proposed by Isaac Newton, Movement of object will Continue, First law sometimes reffered to as The law of interia, Continue as with A ball, For every forward action There is an equal opposit reaction