WARNING:
JavaScript is turned OFF. None of the links on this concept map will
work until it is reactivated.
If you need help turning JavaScript On, click here.
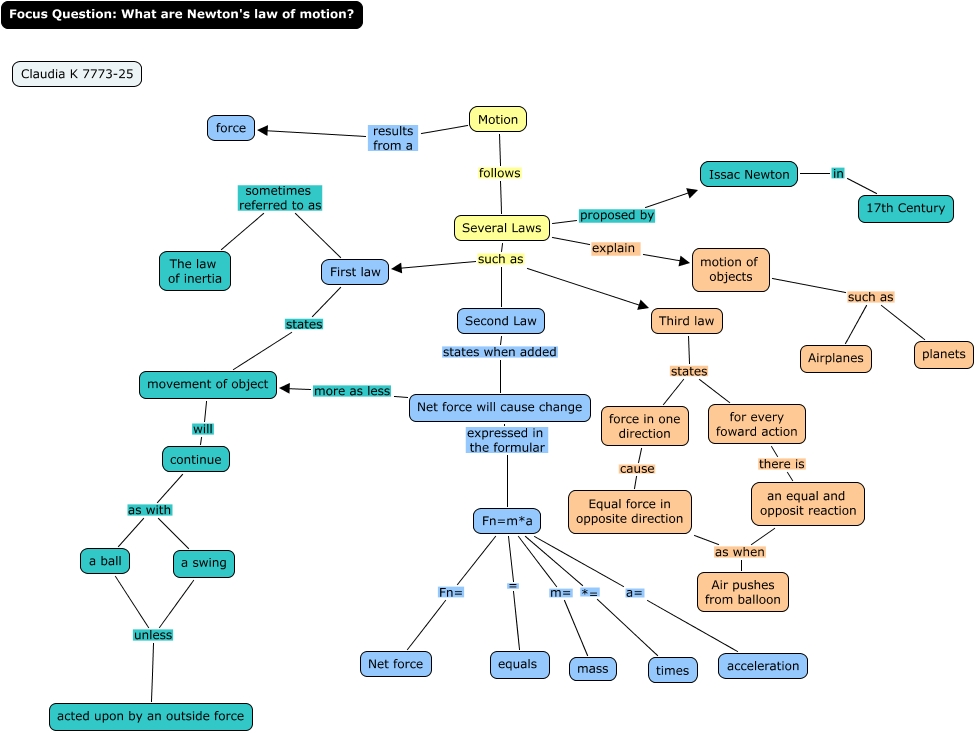
This Concept Map, created with IHMC CmapTools, has information related to: Claudia K 7773-25, movement of object will continue, Fn=m*a = equals, Several Laws proposed by Issac Newton, Motion results from a force, for every foward action there is an equal and opposit reaction, Several Laws such as First law, The law of inertia sometimes referred to as First law, Several Laws explain motion of objects, continue as with a ball, Third law states force in one direction, Fn=m*a m= mass, motion of objects such as planets, Motion follows Several Laws, Fn=m*a a= acceleration, Issac Newton in 17th Century, First law states movement of object, Net force will cause change expressed in the formular Fn=m*a, Several Laws such as Third law, force in one direction cause Equal force in opposite direction, Several Laws such as Second Law