WARNING:
JavaScript is turned OFF. None of the links on this concept map will
work until it is reactivated.
If you need help turning JavaScript On, click here.
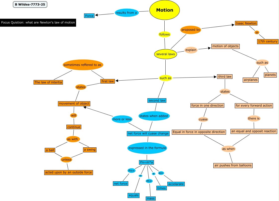
This Concept Map, created with IHMC CmapTools, has information related to: BRANDON W 7773-25, force in one direction cuase Equal in force in opposite direction, an equal and opposit reaction as when air pushes from balloons, several laws explain motion of objects, Isaac Newton in 17th century, Fn=m*a m= mass, second law states when added net force will cuase change, second law such as first law, Fn=m*a = equals, Fn=m*a Fn= net force, first law states movement of object, several laws proposed by Isaac Newton, Fn=m*a a= accelarate, for every forward action there is an equal and opposit reaction, movement of object will continue, net force will cuase change more or less movement of object, motion of objects such as airplanes, Motion results from a Force, Fn=m*a * times, a swing unless acted upon by an outside force, continue as with a ball