WARNING:
JavaScript is turned OFF. None of the links on this concept map will
work until it is reactivated.
If you need help turning JavaScript On, click here.
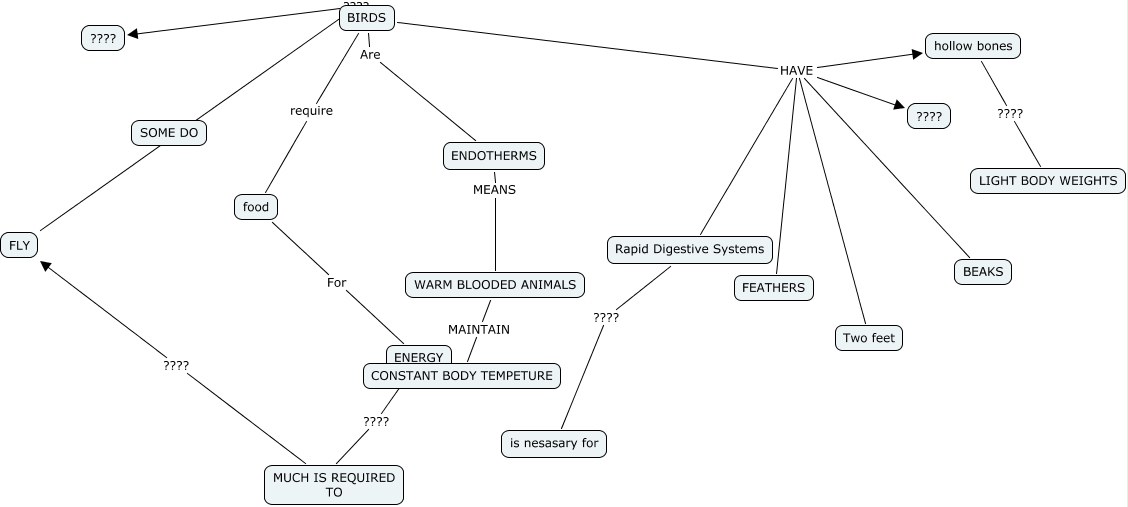
This Concept Map, created with IHMC CmapTools, has information related to: 1 26 12, Rapid Digestive Systems ???? is nesasary for, BIRDS ???? ????, BIRDS HAVE hollow bones, ENDOTHERMS MEANS WARM BLOODED ANIMALS, BIRDS HAVE ????, MUCH IS REQUIRED TO ???? FLY, BIRDS HAVE FEATHERS, BIRDS HAVE BEAKS, BIRDS ???? FLY, hollow bones ???? LIGHT BODY WEIGHTS, ENERGY ???? MUCH IS REQUIRED TO, BIRDS require food, BIRDS HAVE Two feet, WARM BLOODED ANIMALS MAINTAIN CONSTANT BODY TEMPETURE, food For ENERGY, BIRDS Are ENDOTHERMS, BIRDS HAVE Rapid Digestive Systems