WARNING:
JavaScript is turned OFF. None of the links on this concept map will
work until it is reactivated.
If you need help turning JavaScript On, click here.
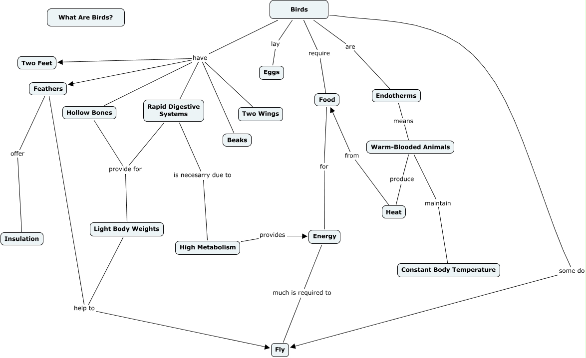
This Concept Map, created with IHMC CmapTools, has information related to: 2012-1-26-Lawrence-J-7783-6, Hollow Bones provide for Light Body Weights, Birds are Endotherms, High Metabolism provides Energy, Rapid Digestive Systems is necesarry due to High Metabolism, Birds have Two Wings, Birds have Rapid Digestive Systems, Energy much is required to Fly, Warm-Blooded Animals maintain Constant Body Temperature, Feathers offer Insulation, Feathers help to Fly, Birds some do Fly, Warm-Blooded Animals produce Heat, Birds have Feathers, Birds have Hollow Bones, Heat from Food, Food for Energy, Rapid Digestive Systems provide for Light Body Weights, Birds have Two Feet, Birds have Beaks, Birds require Food