WARNING:
JavaScript is turned OFF. None of the links on this concept map will
work until it is reactivated.
If you need help turning JavaScript On, click here.
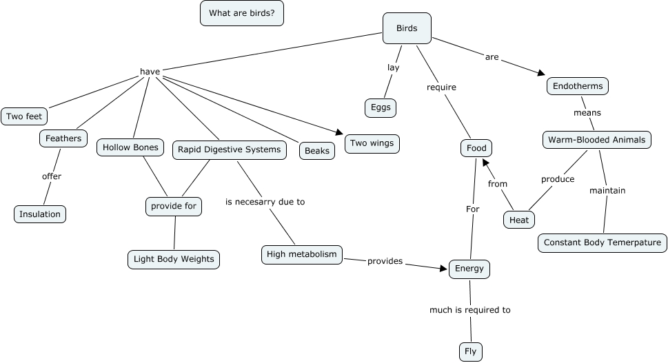
This Concept Map, created with IHMC CmapTools, has information related to: 2012-01-26-JessieG-7783-6, Feathers offer Insulation, Warm-Blooded Animals maintain Constant Body Temerpature, Rapid Digestive Systems is necesarry due to High metabolism, provide for ???? Light Body Weights, Birds have Beaks, Endotherms means Warm-Blooded Animals, Birds have Two wings, Warm-Blooded Animals produce Heat, Food For Energy, Birds require Food, Energy much is required to Fly, High metabolism provides Energy, Birds have Rapid Digestive Systems, Birds have Hollow Bones, Birds lay Eggs, Birds are Endotherms, Hollow Bones ???? provide for, Heat from Food, Rapid Digestive Systems ???? provide for, Birds have Feathers