WARNING:
JavaScript is turned OFF. None of the links on this concept map will
work until it is reactivated.
If you need help turning JavaScript On, click here.
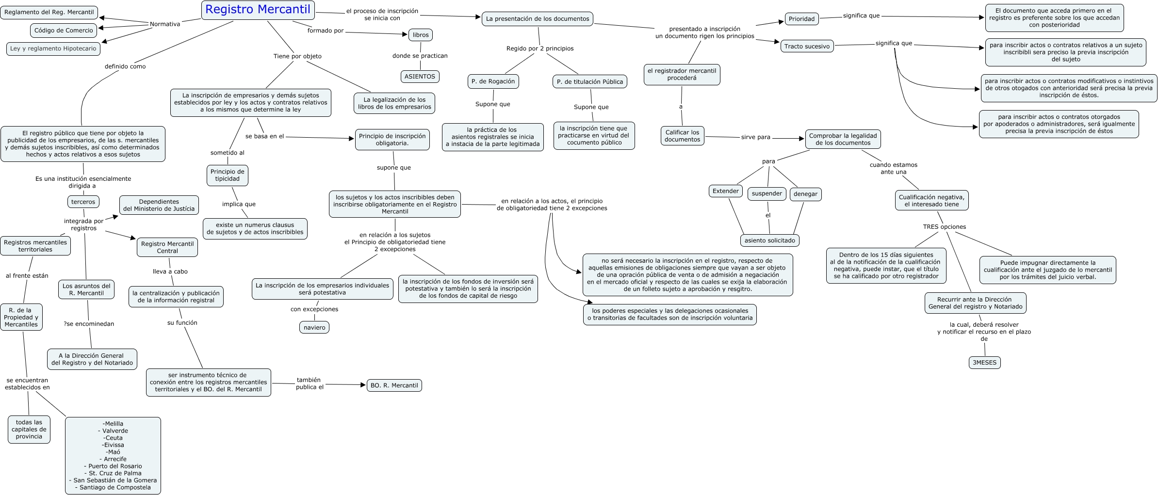
Este Cmap, tiene información relacionada con: REGISTRO MERCANTIL UMNG 2012, Registros mercantiles territoriales al frente están R. de la Propiedad y Mercantiles, suspender el asiento solicitado, los sujetos y los actos inscribibles deben inscribirse obligatoriamente en el Registro Mercantil en relación a los sujetos el Principio de obligatoriedad tiene 2 excepciones La inscripción de los empresarios individuales será potestativa, La inscripción de empresarios y demás sujetos establecidos por ley y los actos y contratos relativos a los mismos que determine la ley se basa en el Principio de inscripción obligatoria., La presentación de los documentos presentado a inscripción un documento rigen los principios Prioridad, Registro Mercantil formado por libros, Registro Mercantil Tiene por objeto La inscripción de empresarios y demás sujetos establecidos por ley y los actos y contratos relativos a los mismos que determine la ley, P. de Rogación Supone que la práctica de los asientos registrales se inicia a instacia de la parte legitimada, Comprobar la legalidad de los documentos para suspender, La presentación de los documentos presentado a inscripción un documento rigen los principios Tracto sucesivo, Principio de inscripción obligatoria. supone que los sujetos y los actos inscribibles deben inscribirse obligatoriamente en el Registro Mercantil, los sujetos y los actos inscribibles deben inscribirse obligatoriamente en el Registro Mercantil en relación a los actos, el principio de obligatoriedad tiene 2 excepciones no será necesario la inscripción en el registro, respecto de aquellas emisiones de obligaciones siempre que vayan a ser objeto de una opración pública de venta o de admisión a negaciación en el mercado oficial y respecto de las cuales se exija la elaboración de un folleto sujeto a aprobación y resgitro., Cualificación negativa, el interesado tiene TRES opciones Recurrir ante la Dirección General del registro y Notariado, El registro público que tiene por objeto la publicidad de los empresarios, de las s. mercantiles y demás sujetos inscribibles, así como determinados hechos y actos relativos a esos sujetos Es una institución esencialmente dirigida a terceros, la centralización y publicación de la información registral su función ser instrumento técnico de conexión entre los registros mercantiles territoriales y el BO. del R. Mercantil, Cualificación negativa, el interesado tiene TRES opciones Dentro de los 15 días siguientes al de la notificación de la cualificación negativa, puede instar, que el título se ha calificado por otro registrador, La presentación de los documentos Regido por 2 principios P. de titulación Pública, Registro Mercantil el proceso de inscripción se inicia con La presentación de los documentos, Tracto sucesivo significa que para inscribir actos o contratos modificativos o instintivos de otros otogados con anterioridad será precisa la previa inscripción de éstos., La presentación de los documentos Regido por 2 principios P. de Rogación