WARNING:
JavaScript is turned OFF. None of the links on this concept map will
work until it is reactivated.
If you need help turning JavaScript On, click here.
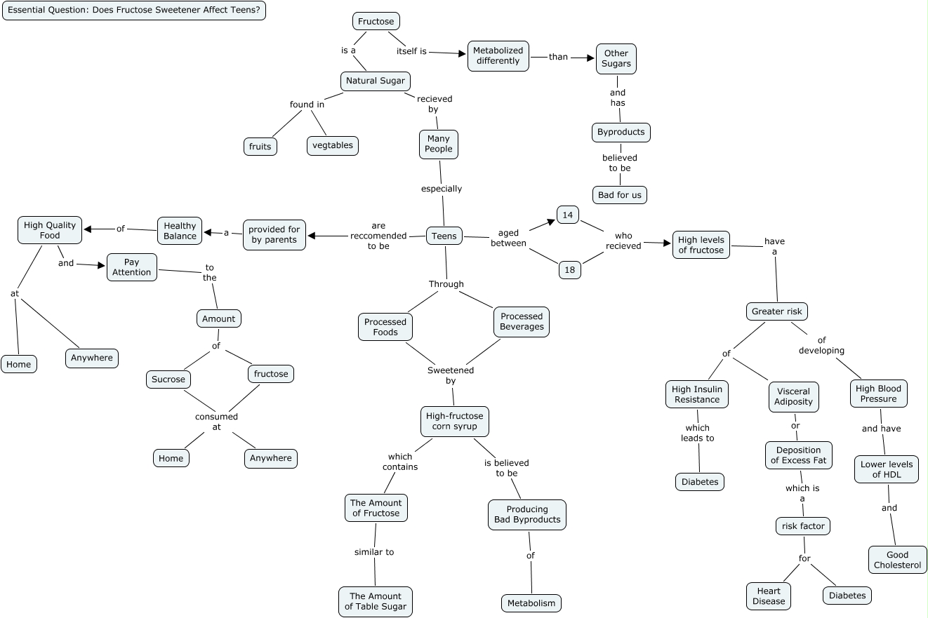
This Concept Map, created with IHMC CmapTools, has information related to: High Fructose corn syrup Madison Rojas 7783-5, Natural Sugar found in fruits, High Quality Food at Anywhere, Teens aged between 18, Teens Through Processed Foods, Pay Attention to the Amount, Fructose itself is Metabolized differently, Processed Beverages Sweetened by High-fructose corn syrup, 18 who recieved High levels of fructose, fructose consumed at Home, 14 who recieved High levels of fructose, Natural Sugar recieved by Many People, Greater risk of High Insulin Resistance, Teens Through Processed Beverages, risk factor for Heart Disease, Many People especially Teens, High Insulin Resistance which leads to Diabetes, Amount of Sucrose, Producing Bad Byproducts of Metabolism, Greater risk of Visceral Adiposity, High levels of fructose have a Greater risk