WARNING:
JavaScript is turned OFF. None of the links on this concept map will
work until it is reactivated.
If you need help turning JavaScript On, click here.
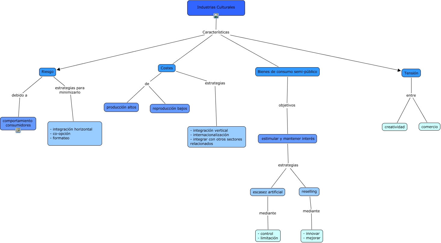
Este Cmap, tiene información relacionada con: delriogrela_caracteristicas industrias, Bienes de consumo semi-público objetivos estimular y mantener interés, estimular y mantener interés estrategias reselling, Riesgo estrategias para minimizarlo - integración horizontal - co-opción - formateo, Industrias Culturales Características Tensión, Costes de reproducción bajos, Costes estrategias - integración vertical - internacionalización - integrar con otros sectores relacionados, Costes de producción altos, Riesgo debido a comportamiento consumidores, reselling mediante - innovar - mejorar, Industrias Culturales Características Costes, Tensión entre comercio, Industrias Culturales Características Bienes de consumo semi-público, escasez artificial mediante - control - limitación, Tensión entre creatividad, Industrias Culturales Características Riesgo, estimular y mantener interés estrategias escasez artificial