WARNING:
JavaScript is turned OFF. None of the links on this concept map will
work until it is reactivated.
If you need help turning JavaScript On, click here.
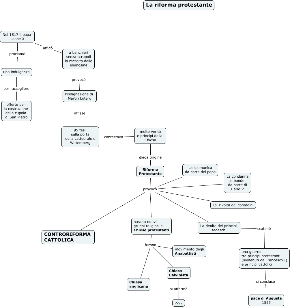
Questa Cmap, creata con IHMC CmapTools, contiene informazioni relative a: 8) Martin Lutero e la Riforma protestante (classe II) GIANNINI E RIZZI, nascita nuovi gruppi religiosi e Chiese protestanti furono Chiesa Calvinista, Riforma Protestante provocò La condanna al bando da parte di Carlo V, Chiesa Calvinista si affermò ????, a banchieri senza scrupoli la raccolta delle elemosine provocò l'indignazione di Martin Lutero, Riforma Protestante provocò CONTRORIFORMA CATTOLICA, molte verità e principi della Chiesa diede origine Riforma Protestante, Riforma Protestante provocò La scomunica da parte del papa, Riforma Protestante provocò La rivolta del contadini, 95 tesi sulla porta della cattedrale di Wittemberg contestava molte verità e principi della Chiesa, Nel 1517 il papa Leone X affidò a banchieri senza scrupoli la raccolta delle elemosine, La rivolta dei principi tedeschi scatenò una guerra tra principi protestanti (sostenuti da Francesco I) e principi cattolici, una guerra tra principi protestanti (sostenuti da Francesco I) e principi cattolici si concluse pace di Augusta 1555, Riforma Protestante provocò nascita nuovi gruppi religiosi e Chiese protestanti, una indulgenza per raccogliere offerte per la costruzione della cupola di San Pietro, Riforma Protestante provocò La rivolta dei principi tedeschi, nascita nuovi gruppi religiosi e Chiese protestanti furono movimento degli Anabattisti, l'indignazione di Martin Lutero affisse 95 tesi sulla porta della cattedrale di Wittemberg, Nel 1517 il papa Leone X proclamò una indulgenza, nascita nuovi gruppi religiosi e Chiese protestanti furono Chiesa anglicana