Warning:
JavaScript is turned OFF. None of the links on this page will work until it is reactivated.
If you need help turning JavaScript On, click here.
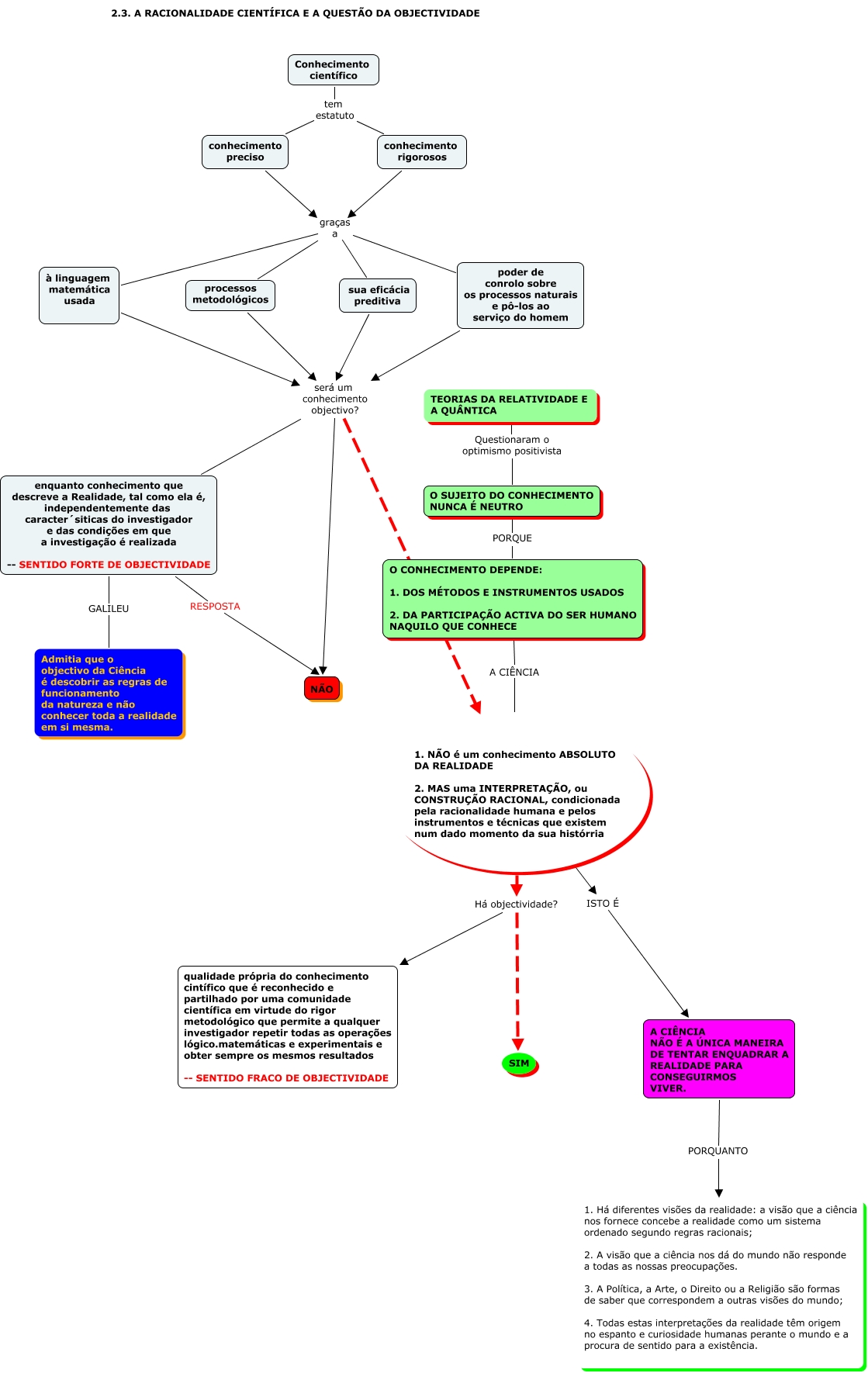
Esse mapa conceitual, produzido no IHMC CmapTools, tem a informação relacionada a: 2.3 a racionalidae científica, 1. NÃO é um conhecimento ABSOLUTO DA REALIDADE 2. MAS uma INTERPRETAÇÃO, ou CONSTRUÇÃO RACIONAL, condicionada pela racionalidade humana e pelos instrumentos e técnicas que existem num dado momento da sua histórria ISTO É A CIÊNCIA NÃO É A ÚNICA MANEIRA DE TENTAR ENQUADRAR A REALIDADE PARA CONSEGUIRMOS VIVER., poder de conrolo sobre os processos naturais e pô-los ao serviço do homem será um conhecimento objectivo? enquanto conhecimento que descreve a Realidade, tal como ela é, independentemente das caracter´siticas do investigador e das condições em que a investigação é realizada -- SENTIDO FORTE DE OBJECTIVIDADE, TEORIAS DA RELATIVIDADE E A QUÂNTICA Questionaram o optimismo positivista O SUJEITO DO CONHECIMENTO NUNCA É NEUTRO, 1. NÃO é um conhecimento ABSOLUTO DA REALIDADE 2. MAS uma INTERPRETAÇÃO, ou CONSTRUÇÃO RACIONAL, condicionada pela racionalidade humana e pelos instrumentos e técnicas que existem num dado momento da sua histórria Há objectividade? SIM, enquanto conhecimento que descreve a Realidade, tal como ela é, independentemente das caracter´siticas do investigador e das condições em que a investigação é realizada -- SENTIDO FORTE DE OBJECTIVIDADE GALILEU Admitia que o objectivo da Ciência é descobrir as regras de funcionamento da natureza e não conhecer toda a realidade em si mesma., sua eficácia preditiva será um conhecimento objectivo? enquanto conhecimento que descreve a Realidade, tal como ela é, independentemente das caracter´siticas do investigador e das condições em que a investigação é realizada -- SENTIDO FORTE DE OBJECTIVIDADE, conhecimento rigorosos graças a sua eficácia preditiva, poder de conrolo sobre os processos naturais e pô-los ao serviço do homem será um conhecimento objectivo? NÃO, conhecimento preciso graças a processos metodológicos, 1. NÃO é um conhecimento ABSOLUTO DA REALIDADE 2. MAS uma INTERPRETAÇÃO, ou CONSTRUÇÃO RACIONAL, condicionada pela racionalidade humana e pelos instrumentos e técnicas que existem num dado momento da sua histórria Há objectividade? qualidade própria do conhecimento cintífico que é reconhecido e partilhado por uma comunidade científica em virtude do rigor metodológico que permite a qualquer investigador repetir todas as operações lógico.matemáticas e experimentais e obter sempre os mesmos resultados -- SENTIDO FRACO DE OBJECTIVIDADE, O CONHECIMENTO DEPENDE: 1. DOS MÉTODOS E INSTRUMENTOS USADOS 2. DA PARTICIPAÇÃO ACTIVA DO SER HUMANO NAQUILO QUE CONHECE A CIÊNCIA 1. NÃO é um conhecimento ABSOLUTO DA REALIDADE 2. MAS uma INTERPRETAÇÃO, ou CONSTRUÇÃO RACIONAL, condicionada pela racionalidade humana e pelos instrumentos e técnicas que existem num dado momento da sua histórria, sua eficácia preditiva será um conhecimento objectivo? 1. NÃO é um conhecimento ABSOLUTO DA REALIDADE 2. MAS uma INTERPRETAÇÃO, ou CONSTRUÇÃO RACIONAL, condicionada pela racionalidade humana e pelos instrumentos e técnicas que existem num dado momento da sua histórria, enquanto conhecimento que descreve a Realidade, tal como ela é, independentemente das caracter´siticas do investigador e das condições em que a investigação é realizada -- SENTIDO FORTE DE OBJECTIVIDADE RESPOSTA NÃO, à linguagem matemática usada será um conhecimento objectivo? enquanto conhecimento que descreve a Realidade, tal como ela é, independentemente das caracter´siticas do investigador e das condições em que a investigação é realizada -- SENTIDO FORTE DE OBJECTIVIDADE, conhecimento rigorosos graças a processos metodológicos, conhecimento rigorosos graças a à linguagem matemática usada, Conhecimento científico tem estatuto conhecimento rigorosos, conhecimento preciso graças a poder de conrolo sobre os processos naturais e pô-los ao serviço do homem, conhecimento preciso graças a sua eficácia preditiva, conhecimento preciso graças a à linguagem matemática usada