Warning:
JavaScript is turned OFF. None of the links on this page will work until it is reactivated.
If you need help turning JavaScript On, click here.
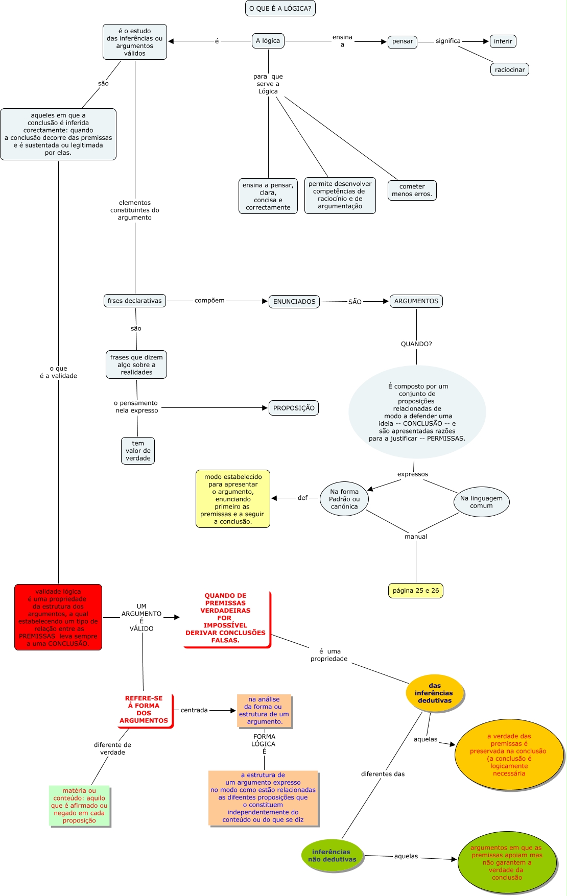
Esse mapa conceitual, produzido no IHMC CmapTools, tem a informação relacionada a: lógica, A lógica para que serve a Lógica permite desenvolver competências de raciocínio e de argumentação, A lógica para que serve a Lógica ensina a pensar, clara, concisa e correctamente, na análise da forma ou estrutura de um argumento. FORMA LÓGICA É a estrutura de um argumento expresso no modo como estão relacionadas as difeentes proposições que o constituem independentemente do conteúdo ou do que se diz, inferências não dedutivas aquelas argumentos em que as premissas apoiam mas não garantem a verdade da conclusão, Na forma Padrão ou canónica def modo estabelecido para apresentar o argumento, enunciando primeiro as premissas e a seguir a conclusão., Na forma Padrão ou canónica manual página 25 e 26, validade lógica é uma propriedade da estrutura dos argumentos, a qual estabelecendo um tipo de relação entre as PREMISSAS leva sempre a uma CONCLUSÃO. UM ARGUMENTO É V�?LIDO REFERE-SE À FORMA DOS ARGUMENTOS, frses declarativas compõem ENUNCIADOS, REFERE-SE À FORMA DOS ARGUMENTOS centrada na análise da forma ou estrutura de um argumento., aqueles em que a conclusão é inferida corectamente: quando a conclusão decorre das premissas e é sustentada ou legitimada por elas. o que é a validade validade lógica é uma propriedade da estrutura dos argumentos, a qual estabelecendo um tipo de relação entre as PREMISSAS leva sempre a uma CONCLUSÃO., frases que dizem algo sobre a realidades o pensamento nela expresso PROPOSIÇÃO, validade lógica é uma propriedade da estrutura dos argumentos, a qual estabelecendo um tipo de relação entre as PREMISSAS leva sempre a uma CONCLUSÃO. UM ARGUMENTO É V�?LIDO QUANDO DE PREMISSAS VERDADEIRAS FOR IMPOSS�?VEL DERIVAR CONCLUSÕES FALSAS., A lógica ensina a pensar, REFERE-SE À FORMA DOS ARGUMENTOS diferente de verdade matéria ou conteúdo: aquilo que é afirmado ou negado em cada proposição, frases que dizem algo sobre a realidades o pensamento nela expresso tem valor de verdade, QUANDO DE PREMISSAS VERDADEIRAS FOR IMPOSS�?VEL DERIVAR CONCLUSÕES FALSAS. é uma propriedade das inferências dedutivas, É composto por um conjunto de proposições relacionadas de modo a defender uma ideia -- CONCLUSÃO -- e são apresentadas razões para a justificar -- PERMISSAS. expressos Na linguagem comum, ENUNCIADOS SÃO ARGUMENTOS, Na linguagem comum manual página 25 e 26, das inferências dedutivas aquelas a verdade das premissas é preservada na conclusão (a conclusão é logicamente necessária