WARNING:
JavaScript is turned OFF. None of the links on this concept map will
work until it is reactivated.
If you need help turning JavaScript On, click here.
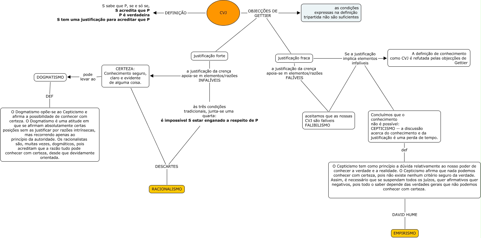
Esse mapa conceitual, produzido no IHMC CmapTools, tem a informação relacionada a: cvj, justificação fraca a justificação da crença apoia-se m elementos/razões FAL�?VEIS aceitamos que as nossas CVJ são falíveis FALIBILISMO, CVJ OBJECÇÕES DE GETTIER justificação fraca, justificação fraca Se a justificação implica elementos infalíveis Concluímos que o conhecimento não é possível: CEPTICISMO -- a discussão acerca do conhecimento e da justificação é uma perda de tempo., justificação forte a justificação da crença apoia-se m elementos/razões INFAL�?VEIS CERTEZA: Conhecimento seguro, claro e evidente de alguma coisa., Concluímos que o conhecimento não é possível: CEPTICISMO -- a discussão acerca do conhecimento e da justificação é uma perda de tempo. def O Cepticismo tem como princípio a dúvida relativamente ao nosso poder de conhecer a verdade e a realidade. O Cepticismo afirma que nada podemos conhecer com certeza, pois não existe nenhum critério seguro da verdade. Assim, é necessário que se suspendam todos os juízos, quer afirmativos quer negativos, pois todo o saber depende das verdades gerais que não podemos conhecer com certeza., CERTEZA: Conhecimento seguro, claro e evidente de alguma coisa. pode levar ao DOGMATISMO, CVJ OBJECÇÕES DE GETTIER as condições expressas na definição tripartida não são suficientes, justificação fraca Se a justificação implica elementos infalíveis aceitamos que as nossas CVJ são falíveis FALIBILISMO, às três condições tradicionais, junta-se uma quarta: é impossível S estar enganado a respeito de P DESCARTES RACIONALISMO, justificação forte a justificação da crença apoia-se m elementos/razões INFAL�?VEIS às três condições tradicionais, junta-se uma quarta: é impossível S estar enganado a respeito de P, O Cepticismo tem como princípio a dúvida relativamente ao nosso poder de conhecer a verdade e a realidade. O Cepticismo afirma que nada podemos conhecer com certeza, pois não existe nenhum critério seguro da verdade. Assim, é necessário que se suspendam todos os juízos, quer afirmativos quer negativos, pois todo o saber depende das verdades gerais que não podemos conhecer com certeza. DAVID HUME EMPIRISMO, justificação fraca Se a justificação implica elementos infalíveis A definição de conhecimento como CVJ é refutada pelas objecções de Gettier, DOGMATISMO DEF O Dogmatismo opõe-se ao Cepticismo e afirma a possibilidade de conhecer com certeza. O Dogmatismo é uma atitude em que se afirmam absolutamente certas posições sem as justificar por razões intrínsecas, mas recorrendo apenas ao princípio da autoridade. Os racionalistas são, muitas vezes, dogmáticos, pois acreditam que a razão tudo pode conhecer com certeza, desde que devidamente orientada., CERTEZA: Conhecimento seguro, claro e evidente de alguma coisa. DESCARTES RACIONALISMO, CVJ OBJECÇÕES DE GETTIER justificação forte, CVJ DEFINIÇÃO S sabe que P, se e só se, S acredita que P P é verdadeira S tem uma justificação para acreditar que P