Warning:
JavaScript is turned OFF. None of the links on this page will work until it is reactivated.
If you need help turning JavaScript On, click here.
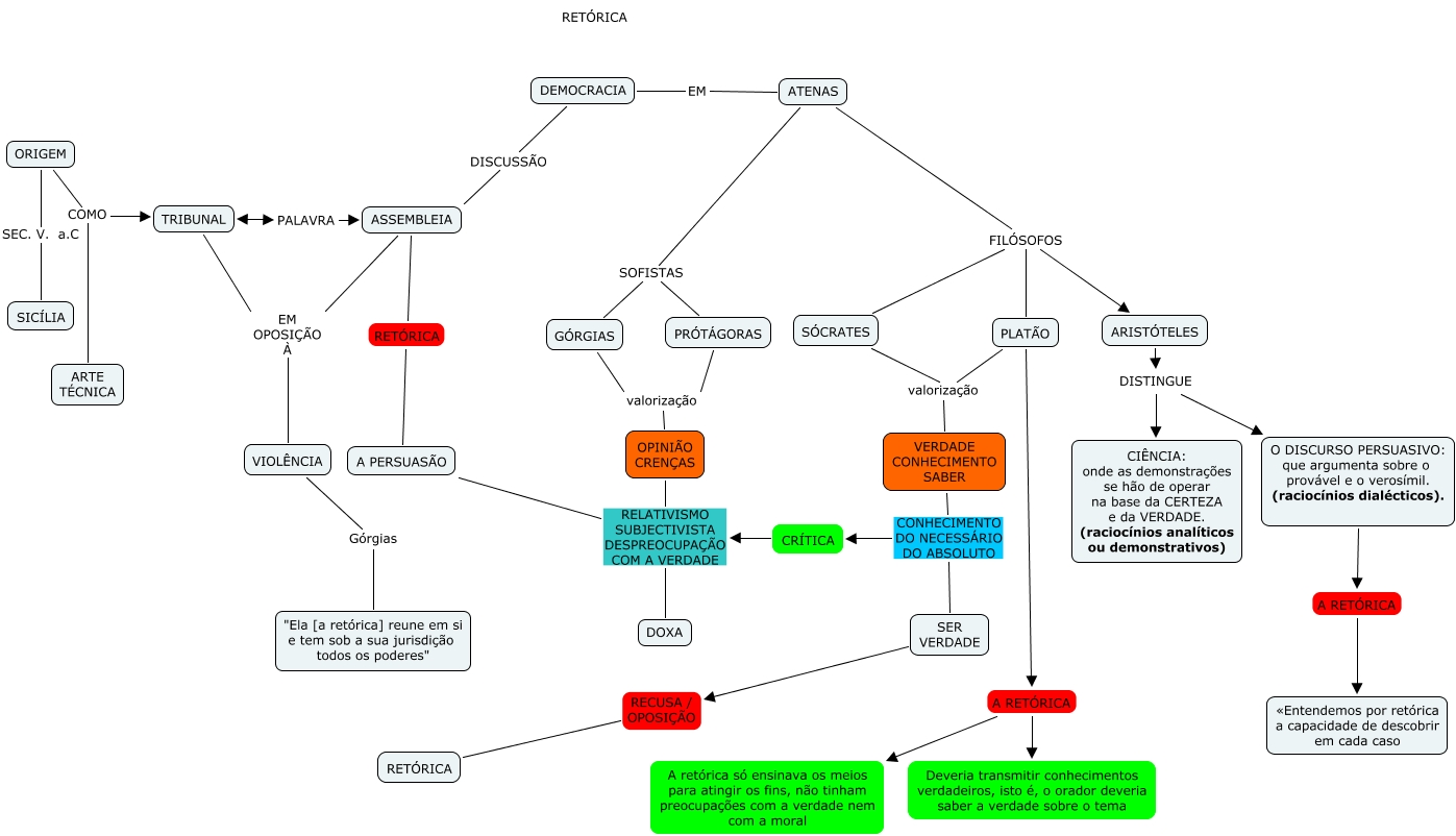
Esse mapa conceitual, produzido no IHMC CmapTools, tem a informação relacionada a: argumentação1, SER VERDADE RECUSA / OPOSIÇÃO RETÓRICA, PRÓT�?GORAS valorização OPINIÃO CRENÇAS, ATENAS FILÓSOFOS PLATÃO, ATENAS FILÓSOFOS SÓCRATES, VIOLÊNCIA Górgias "Ela [a retórica] reune em si e tem sob a sua jurisdição todos os poderes", O DISCURSO PERSUASIVO: que argumenta sobre o provável e o verosímil. (raciocínios dialécticos). A RETÓRICA «Entendemos por retórica a capacidade de descobrir em cada caso, GÓRGIAS valorização OPINIÃO CRENÇAS, ATENAS FILÓSOFOS ARISTÓTELES, ATENAS SOFISTAS PRÓT�?GORAS, A PERSUASÃO RELATIVISMO SUBJECTIVISTA DESPREOCUPAÇÃO COM A VERDADE DOXA, SÓCRATES valorização VERDADE CONHECIMENTO SABER, PLATÃO A RETÓRICA A retórica só ensinava os meios para atingir os fins, não tinham preocupações com a verdade nem com a moral, ASSEMBLEIA EM OPOSIÇÃO À VIOLÊNCIA, DEMOCRACIA EM ATENAS, OPINIÃO CRENÇAS RELATIVISMO SUBJECTIVISTA DESPREOCUPAÇÃO COM A VERDADE DOXA, ARISTÓTELES DISTINGUE CIÊNCIA: onde as demonstrações se hão de operar na base da CERTEZA e da VERDADE. (raciocínios analíticos ou demonstrativos), CR�?TICA RELATIVISMO SUBJECTIVISTA DESPREOCUPAÇÃO COM A VERDADE DOXA, TRIBUNAL EM OPOSIÇÃO À VIOLÊNCIA, PLATÃO valorização VERDADE CONHECIMENTO SABER, ATENAS SOFISTAS GÓRGIAS