Warning:
JavaScript is turned OFF. None of the links on this page will work until it is reactivated.
If you need help turning JavaScript On, click here.
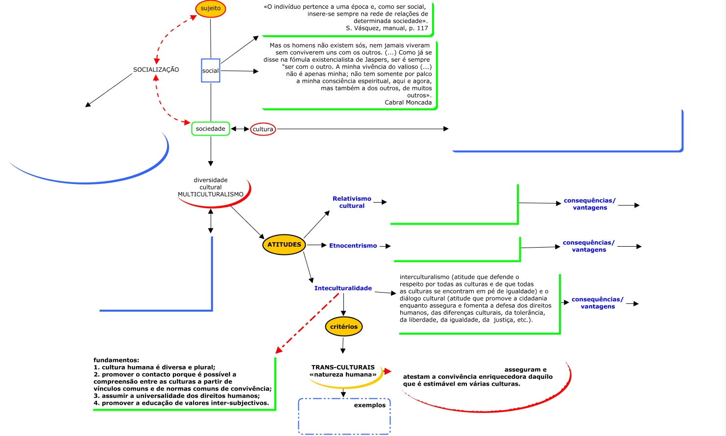
Esse mapa conceitual, produzido no IHMC CmapTools, tem a informação relacionada a: valores e cultura-preenc, sujeito social Mas os homens não existem sós, nem jamais viveram sem conviverem uns com os outros. (...) Como já se disse na fómula existencialista de Jaspers, ser é sempre "ser com o outro. A minha vivência do valioso (...) não é apenas minha; não tem somente por palco a minha consciência espeiritual, aqui e agora, mas também a dos outros, de muitos outros». Cabral Moncada, ATITUDES Inteculturalidade critérios, sujeito social «O indivíduo pertence a uma época e, como ser social, insere-se sempre na rede de relações de determinada sociedade». S. Vásquez, manual, p. 117, sujeito SOCIALIZAÇÃO, sujeito SOCIALIZAÇÃO sociedade, ATITUDES Inteculturalidade interculturalismo (atitude que defende o respeito por todas as culturas e de que todas as culturas se encontram em pé de igualdade) e o diálogo cultural (atitude que promove a cidadania enquanto assegura e fomenta a defesa dos direitos humanos, das diferenças culturais, da tolerância, da liberdade, da igualdade, da justiça, etc.)., sociedade cultura A diversidade dos valores e das culturas (conjunto de sistemas de representação, de normas, de expressão e de acção de uma colectividade) são a expressão da originalidade e da pluralidade das identidades que caracterizam os grupos e as sociedades humanas, interculturalismo (atitude que defende o respeito por todas as culturas e de que todas as culturas se encontram em pé de igualdade) e o diálogo cultural (atitude que promove a cidadania enquanto assegura e fomenta a defesa dos direitos humanos, das diferenças culturais, da tolerância, da liberdade, da igualdade, da justiça, etc.). consequências/ vantagens promove a integração e a interacção, ATITUDES Inteculturalidade fundamentos: 1. cultura humana é diversa e plural; 2. promover o contacto porque é possível a compreensão entre as culturas a partir de vínculos comuns e de normas comuns de convivência; 3. assumir a universalidade dos direitos humanos; 4. promover a educação de valores inter-subjectivos., sujeito social sociedade, sociedade diversidade cultural MULTICULTURALISMO ATITUDES, atitude de um sujeito através da qual ele observa as outras culturas em função da sua própria cultura consequências/ vantagens, critérios TRANS-CULTURAIS «natureza humana» O que assegura o diálogo cultural denomina-se de critérios trans-subjectivos: asseguram e atestam a convivência enriquecedora daquilo que é estimável em várias culturas., critérios TRANS-CULTURAIS «natureza humana» exemplos, sociedade diversidade cultural MULTICULTURALISMO, atitude que defende a validade e a riqueza de qualquer sistema cultural, negando qualquer valorização moral e ética do mesmo consequências/ vantagens, ATITUDES Relativismo cultural atitude que defende a validade e a riqueza de qualquer sistema cultural, negando qualquer valorização moral e ética do mesmo, ATITUDES Etnocentrismo atitude de um sujeito através da qual ele observa as outras culturas em função da sua própria cultura