Warning:
JavaScript is turned OFF. None of the links on this page will work until it is reactivated.
If you need help turning JavaScript On, click here.
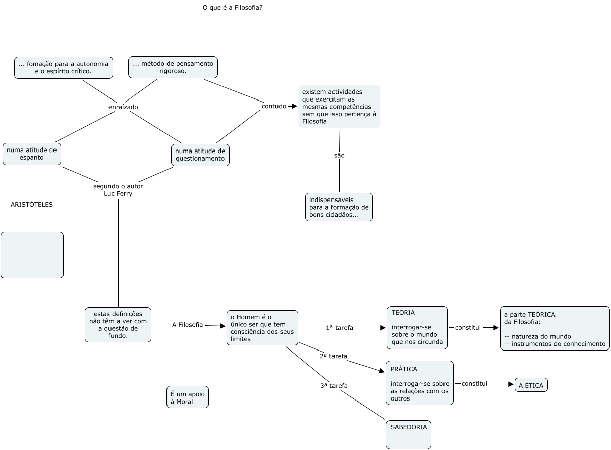
Esse mapa conceitual, produzido no IHMC CmapTools, tem a informação relacionada a: DEF FILOSOFIA, numa atitude de espanto ARISTÓTELES, estas definições não têm a ver com a questão de fundo. A Filosofia o Homem é o único ser que tem consciência dos seus limites, numa atitude de questionamento segundo o autor Luc Ferry estas definições não têm a ver com a questão de fundo., numa atitude de questionamento contudo existem actividades que exercitam as mesmas competências sem que isso pertença à Filosofia, TEORIA interrogar-se sobre o mundo que nos circunda constitui a parte TEÓRICA da Filosofia: -- natureza do mundo -- instrumentos do conhecimento, o Homem é o único ser que tem consciência dos seus limites 3ª tarefa SABEDORIA, estas definições não têm a ver com a questão de fundo. A Filosofia É um apoio à Moral, numa atitude de espanto segundo o autor Luc Ferry estas definições não têm a ver com a questão de fundo., ... método de pensamento rigoroso. contudo existem actividades que exercitam as mesmas competências sem que isso pertença à Filosofia, ... fomação para a autonomia e o espírito crítico. enraízado numa atitude de questionamento, existem actividades que exercitam as mesmas competências sem que isso pertença à Filosofia são indispensáveis para a formação de bons cidadãos..., o Homem é o único ser que tem consciência dos seus limites 2ª tarefa PR�?TICA interrogar-se sobre as relações com os outros, ... fomação para a autonomia e o espírito crítico. enraízado numa atitude de espanto, PR�?TICA interrogar-se sobre as relações com os outros constitui A ÉTICA, ... método de pensamento rigoroso. enraízado numa atitude de espanto, ... método de pensamento rigoroso. enraízado numa atitude de questionamento, o Homem é o único ser que tem consciência dos seus limites 1ª tarefa TEORIA interrogar-se sobre o mundo que nos circunda