Warning:
JavaScript is turned OFF. None of the links on this page will work until it is reactivated.
If you need help turning JavaScript On, click here.
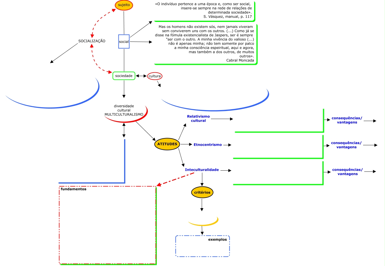
Esse mapa conceitual, produzido no IHMC CmapTools, tem a informação relacionada a: valores e cultura, sujeito social Mas os homens não existem sós, nem jamais viveram sem conviverem uns com os outros. (...) Como já se disse na fómula existencialista de Jaspers, ser é sempre "ser com o outro. A minha vivência do valioso (...) não é apenas minha; não tem somente por palco a minha consciência espeiritual, aqui e agora, mas também a dos outros, de muitos outros». Cabral Moncada, sujeito social «O indivíduo pertence a uma época e, como ser social, insere-se sempre na rede de relações de determinada sociedade». S. Vásquez, manual, p. 117, ATITUDES Inteculturalidade critérios, sujeito SOCIALIZAÇÃO, sociedade cultura, ATITUDES Inteculturalidade, sujeito SOCIALIZAÇÃO sociedade, consequências/ vantagens, ATITUDES Inteculturalidade fundamentos, sujeito social sociedade, consequências/ vantagens, sociedade diversidade cultural MULTICULTURALISMO ATITUDES, sociedade diversidade cultural MULTICULTURALISMO, critérios exemplos, ATITUDES Relativismo cultural, consequências/ vantagens, ATITUDES Etnocentrismo