Warning:
JavaScript is turned OFF. None of the links on this page will work until it is reactivated.
If you need help turning JavaScript On, click here.
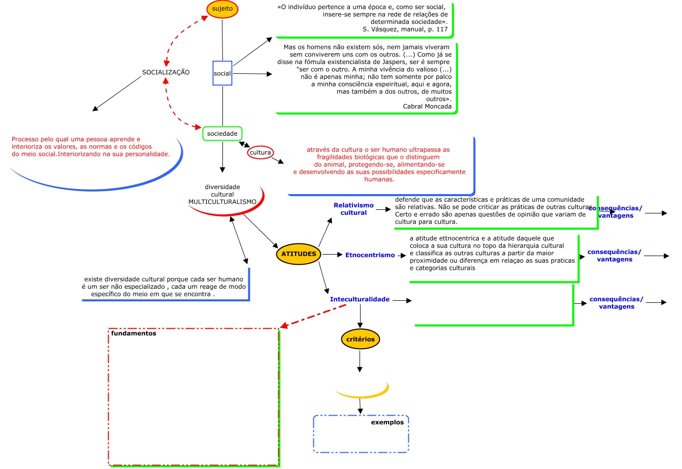
Esse mapa conceitual, produzido no IHMC CmapTools, tem a informação relacionada a: valores e cultura_TJ, sujeito social Mas os homens não existem sós, nem jamais viveram sem conviverem uns com os outros. (...) Como já se disse na fómula existencialista de Jaspers, ser é sempre "ser com o outro. A minha vivência do valioso (...) não é apenas minha; não tem somente por palco a minha consciência espeiritual, aqui e agora, mas também a dos outros, de muitos outros». Cabral Moncada, sujeito social «O indivíduo pertence a uma época e, como ser social, insere-se sempre na rede de relações de determinada sociedade». S. Vásquez, manual, p. 117, ATITUDES Inteculturalidade critérios, sujeito SOCIALIZAÇÃO Processo pelo qual uma pessoa aprende e interioriza os valores, as normas e os códigos do meio social.Interiorizando na sua personalidade., sociedade cultura através da cultura o ser humano ultrapassa as fragilidades biológicas que o distinguem do animal, protegendo-se, alimentando-se e desenvolvendo as suas possibilidades especificamente humanas., ATITUDES Inteculturalidade, sujeito SOCIALIZAÇÃO sociedade, consequências/ vantagens, ATITUDES Inteculturalidade fundamentos, sujeito social sociedade, a atitude ettnocentrica e a atitude daquele que coloca a sua cultura no topo da hierarquia cultural e classifica as outras culturas a partir da maior proximidade ou diferença em relaçao as suas praticas e categorias culturais consequências/ vantagens, sociedade diversidade cultural MULTICULTURALISMO ATITUDES, sociedade diversidade cultural MULTICULTURALISMO existe diversidade cultural porque cada ser humano é um ser não especializado , cada um reage de modo específico do meio em que se encontra ., critérios exemplos, ATITUDES Relativismo cultural defende que as características e práticas de uma comunidade são relativas. Não se pode criticar as práticas de outras culturas. Certo e errado são apenas questões de opinião que variam de cultura para cultura., defende que as características e práticas de uma comunidade são relativas. Não se pode criticar as práticas de outras culturas. Certo e errado são apenas questões de opinião que variam de cultura para cultura. consequências/ vantagens, ATITUDES Etnocentrismo a atitude ettnocentrica e a atitude daquele que coloca a sua cultura no topo da hierarquia cultural e classifica as outras culturas a partir da maior proximidade ou diferença em relaçao as suas praticas e categorias culturais