Warning:
JavaScript is turned OFF. None of the links on this page will work until it is reactivated.
If you need help turning JavaScript On, click here.
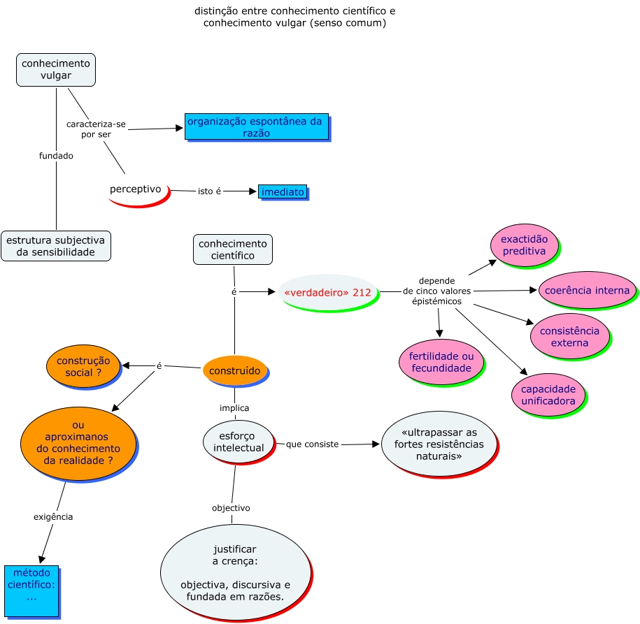
Esse mapa conceitual, produzido no IHMC CmapTools, tem a informação relacionada a: senso comum, «verdadeiro» 212 depende de cinco valores épistémicos coerência interna, «verdadeiro» 212 depende de cinco valores épistémicos consistência externa, «verdadeiro» 212 depende de cinco valores épistémicos capacidade unificadora, conhecimento vulgar caracteriza-se por ser perceptivo, construído é ou aproximanos do conhecimento da realidade ?, conhecimento científico é «verdadeiro» 212, esforço intelectual que consiste «ultrapassar as fortes resistências naturais», construído implica esforço intelectual, «verdadeiro» 212 depende de cinco valores épistémicos fertilidade ou fecundidade, esforço intelectual objectivo justificar a crença: objectiva, discursiva e fundada em razões., «verdadeiro» 212 depende de cinco valores épistémicos exactidão preditiva, conhecimento vulgar caracteriza-se por ser organização espontânea da razão, conhecimento científico é construído, perceptivo isto é imediato, conhecimento vulgar fundado estrutura subjectiva da sensibilidade, ou aproximanos do conhecimento da realidade ? exigência método científico: ..., construído é construção social ?