Warning:
JavaScript is turned OFF. None of the links on this page will work until it is reactivated.
If you need help turning JavaScript On, click here.
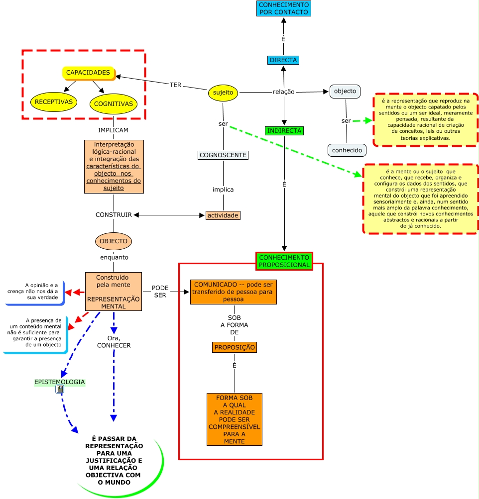
Esse mapa conceitual, produzido no IHMC CmapTools, tem a informação relacionada a: CONHECIMENTO, Construído pela mente REPRESENTAÇÃO MENTAL A opinião e a crença não nos dá a sua verdade, Construído pela mente REPRESENTAÇÃO MENTAL PODE SER COMUNICADO -- pode ser transferido de pessoa para pessoa, PROPOSIÇÃO É FORMA SOB A QUAL A REALIDADE PODE SER COMPREENS�?VEL PARA A MENTE, Construído pela mente REPRESENTAÇÃO MENTAL EPISTEMOLOGIA É PASSAR DA REPRESENTAÇÃO PARA UMA JUSTIFICAÇÃO E UMA RELAÇÃO OBJECTIVA COM O MUNDO, COMUNICADO -- pode ser transferido de pessoa para pessoa SOB A FORMA DE PROPOSIÇÃO, sujeito ser COGNOSCENTE, CAPACIDADES COGNITIVAS, actividade CONSTRUIR OBJECTO, sujeito relação DIRECTA, sujeito relação objecto, interpretação lógica-racional e integração das características do objecto nos conhecimentos do sujeito CONSTRUIR OBJECTO, objecto ser conhecido, COGNITIVAS IMPLICAM interpretação lógica-racional e integração das características do objecto nos conhecimentos do sujeito, Construído pela mente REPRESENTAÇÃO MENTAL Ora, CONHECER É PASSAR DA REPRESENTAÇÃO PARA UMA JUSTIFICAÇÃO E UMA RELAÇÃO OBJECTIVA COM O MUNDO, CAPACIDADES RECEPTIVAS, OBJECTO enquanto Construído pela mente REPRESENTAÇÃO MENTAL, sujeito ser é a mente ou o sujeito que conhece, que recebe, organiza e configura os dados dos sentidos, que constrói uma representação mental do objecto que foi apreendido sensorialmente e, ainda, num sentido mais amplo da palavra conhecimento, aquele que constrói novos conhecimentos abstractos e racionais a partir do já conhecido., Construído pela mente REPRESENTAÇÃO MENTAL A presença de um conteúdo mental não é suficiente para garantir a presença de um objecto, DIRECTA É CONHECIMENTO POR CONTACTO, COGNOSCENTE implica actividade