WARNING:
JavaScript is turned OFF. None of the links on this concept map will
work until it is reactivated.
If you need help turning JavaScript On, click here.
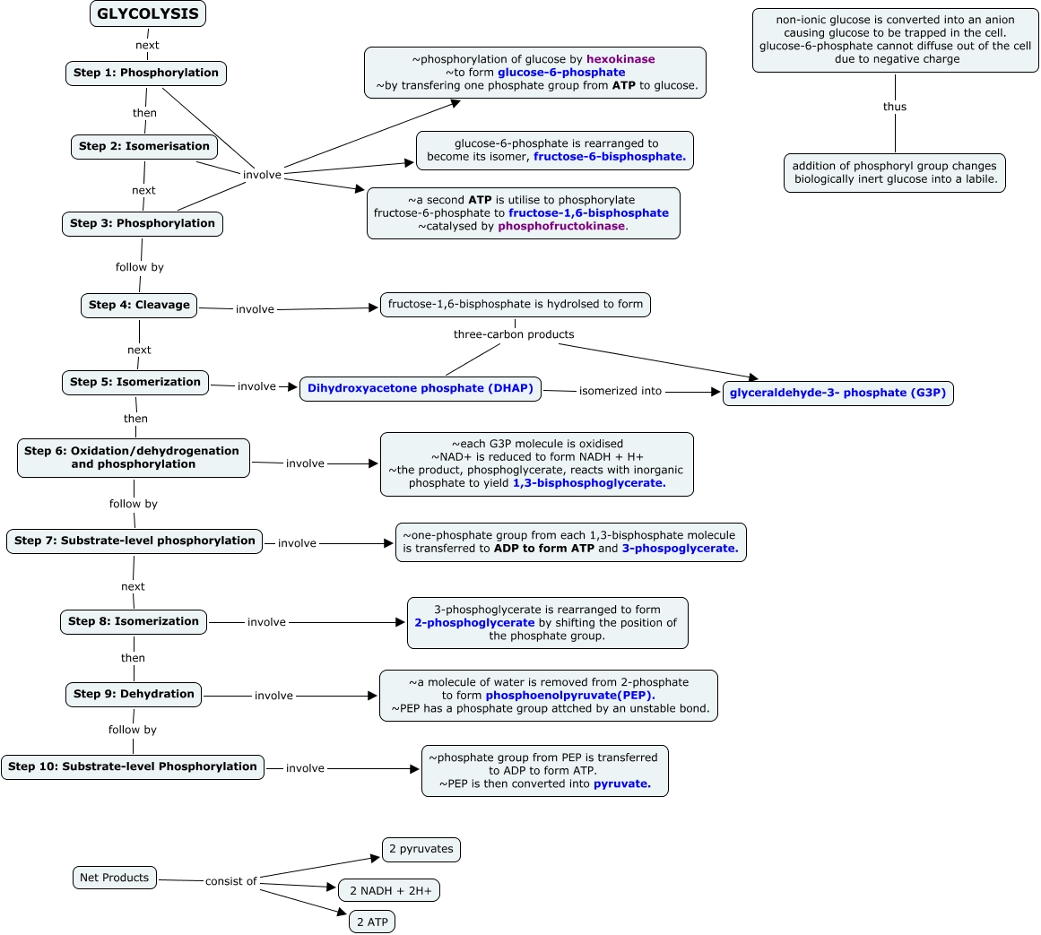
This Concept Map, created with IHMC CmapTools, has information related to: glycolysis steps, Step 7: Substrate-level phosphorylation next Step 8: Isomerization, Step 6: Oxidation/dehydrogenation and phosphorylation involve ~each G3P molecule is oxidised ~NAD+ is reduced to form NADH + H+ ~the product, phosphoglycerate, reacts with inorganic phosphate to yield 1,3-bisphosphoglycerate., Step 1: Phosphorylation then Step 2: Isomerisation, Net Products consist of 2 ATP, Step 3: Phosphorylation follow by Step 4: Cleavage, Step 9: Dehydration follow by Step 10: Substrate-level Phosphorylation, fructose-1,6-bisphosphate is hydrolsed to form three-carbon products Dihydroxyacetone phosphate (DHAP), non-ionic glucose is converted into an anion causing glucose to be trapped in the cell. glucose-6-phosphate cannot diffuse out of the cell due to negative charge thus addition of phosphoryl group changes biologically inert glucose into a labile., Step 4: Cleavage next Step 5: Isomerization, Step 1: Phosphorylation involve glucose-6-phosphate is rearranged to become its isomer, fructose-6-bisphosphate., Step 5: Isomerization then Step 6: Oxidation/dehydrogenation and phosphorylation, Net Products consist of 2 NADH + 2H+, Step 5: Isomerization involve Dihydroxyacetone phosphate (DHAP), Step 2: Isomerisation involve glucose-6-phosphate is rearranged to become its isomer, fructose-6-bisphosphate., Step 2: Isomerisation next Step 3: Phosphorylation, Step 10: Substrate-level Phosphorylation involve ~phosphate group from PEP is transferred to ADP to form ATP. ~PEP is then converted into pyruvate., Step 8: Isomerization involve 3-phosphoglycerate is rearranged to form 2-phosphoglycerate by shifting the position of the phosphate group., Step 7: Substrate-level phosphorylation involve ~one-phosphate group from each 1,3-bisphosphate molecule is transferred to ADP to form ATP and 3-phospoglycerate., Step 3: Phosphorylation involve glucose-6-phosphate is rearranged to become its isomer, fructose-6-bisphosphate., Step 2: Isomerisation involve ~phosphorylation of glucose by hexokinase ~to form glucose-6-phosphate ~by transfering one phosphate group from ATP to glucose.