WARNING:
JavaScript is turned OFF. None of the links on this concept map will
work until it is reactivated.
If you need help turning JavaScript On, click here.
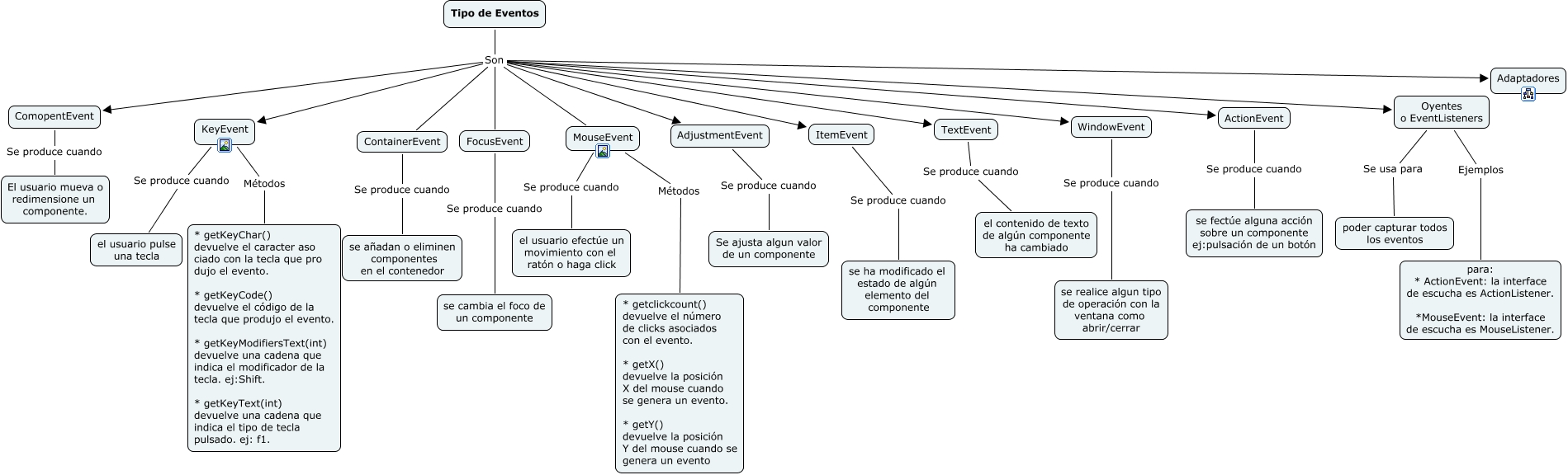
Este Cmap, tiene información relacionada con: 1.Tipos, MouseEvent Métodos * getclickcount() devuelve el número de clicks asociados con el evento. * getX() devuelve la posición X del mouse cuando se genera un evento. * getY() devuelve la posición Y del mouse cuando se genera un evento, KeyEvent Se produce cuando el usuario pulse una tecla, FocusEvent Se produce cuando se cambia el foco de un componente, Tipo de Eventos Son Adaptadores, KeyEvent Métodos * getKeyChar() devuelve el caracter aso ciado con la tecla que pro dujo el evento. * getKeyCode() devuelve el código de la tecla que produjo el evento. * getKeyModifiersText(int) devuelve una cadena que indica el modificador de la tecla. ej:Shift. * getKeyText(int) devuelve una cadena que indica el tipo de tecla pulsado. ej: f1., Tipo de Eventos Son AdjustmentEvent, ComopentEvent Se produce cuando El usuario mueva o redimensione un componente., Oyentes o EventListeners Se usa para poder capturar todos los eventos, Tipo de Eventos Son ComopentEvent, ItemEvent Se produce cuando se ha modificado el estado de algún elemento del componente, Tipo de Eventos Son ContainerEvent, Tipo de Eventos Son KeyEvent, Tipo de Eventos Son MouseEvent, MouseEvent Se produce cuando el usuario efectúe un movimiento con el ratón o haga click, Oyentes o EventListeners Ejemplos para: * ActionEvent: la interface de escucha es ActionListener. *MouseEvent: la interface de escucha es MouseListener., Tipo de Eventos Son WindowEvent, TextEvent Se produce cuando el contenido de texto de algún componente ha cambiado, Tipo de Eventos Son TextEvent, Tipo de Eventos Son ItemEvent, Tipo de Eventos Son ActionEvent