WARNING:
JavaScript is turned OFF. None of the links on this concept map will
work until it is reactivated.
If you need help turning JavaScript On, click here.
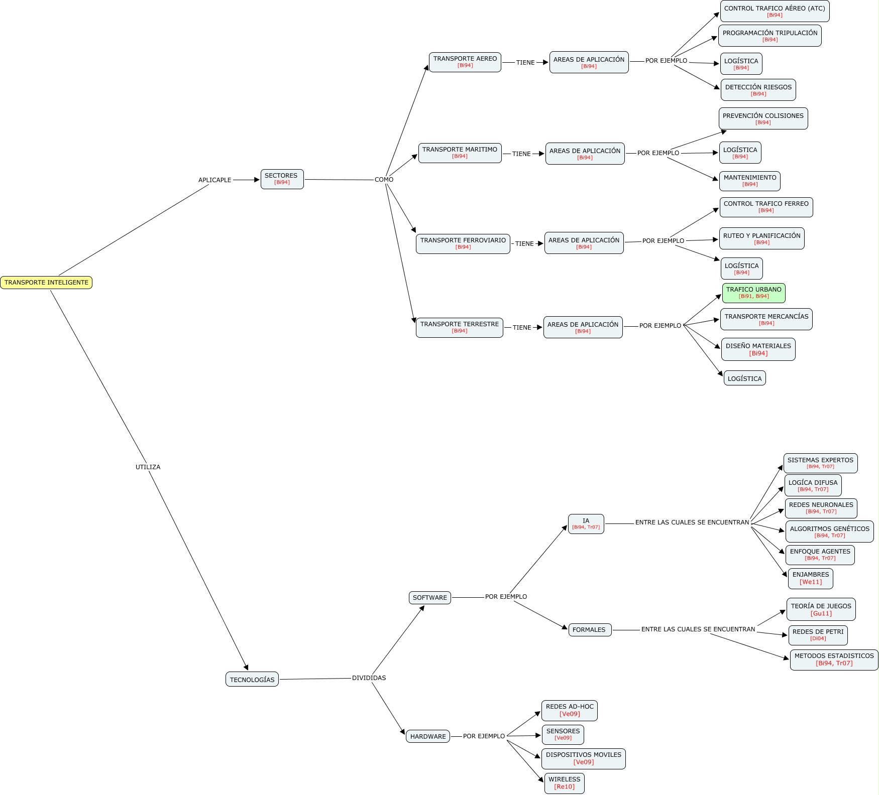
Este Cmap, tiene información relacionada con: TRANSPORTE-INTELIGENTE, AREAS DE APLICACIÓN [Bi94] POR EJEMPLO DISEÑO MATERIALES [Bi94], FORMALES ENTRE LAS CUALES SE ENCUENTRAN METODOS ESTADISTICOS [Bi94, Tr07], TRANSPORTE MARITIMO [Bi94] TIENE AREAS DE APLICACIÓN [Bi94], HARDWARE POR EJEMPLO REDES AD-HOC [Ve09], AREAS DE APLICACIÓN [Bi94] POR EJEMPLO CONTROL TRAFICO AÉREO (ATC) [Bi94], IA [Bi94, Tr07] ENTRE LAS CUALES SE ENCUENTRAN REDES NEURONALES [Bi94, Tr07], SECTORES [Bi94] COMO TRANSPORTE FERROVIARIO [Bi94], IA [Bi94, Tr07] ENTRE LAS CUALES SE ENCUENTRAN SISTEMAS EXPERTOS [Bi94, Tr07], AREAS DE APLICACIÓN [Bi94] POR EJEMPLO DETECCIÓN RIESGOS [Bi94], AREAS DE APLICACIÓN [Bi94] POR EJEMPLO LOGÍSTICA [Bi94], SECTORES [Bi94] COMO TRANSPORTE AEREO [Bi94], FORMALES ENTRE LAS CUALES SE ENCUENTRAN TEORÍA DE JUEGOS [Gu11], SOFTWARE POR EJEMPLO FORMALES, SECTORES [Bi94] COMO TRANSPORTE MARITIMO [Bi94], TECNOLOGÍAS DIVIDIDAS SOFTWARE, IA [Bi94, Tr07] ENTRE LAS CUALES SE ENCUENTRAN ALGORITMOS GENÉTICOS [Bi94, Tr07], AREAS DE APLICACIÓN [Bi94] POR EJEMPLO PROGRAMACIÓN TRIPULACIÓN [Bi94], AREAS DE APLICACIÓN [Bi94] POR EJEMPLO PREVENCIÓN COLISIONES [Bi94], AREAS DE APLICACIÓN [Bi94] POR EJEMPLO RUTEO Y PLANIFICACIÓN [Bi94], TRANSPORTE TERRESTRE [Bi94] TIENE AREAS DE APLICACIÓN [Bi94]