WARNING:
JavaScript is turned OFF. None of the links on this concept map will
work until it is reactivated.
If you need help turning JavaScript On, click here.
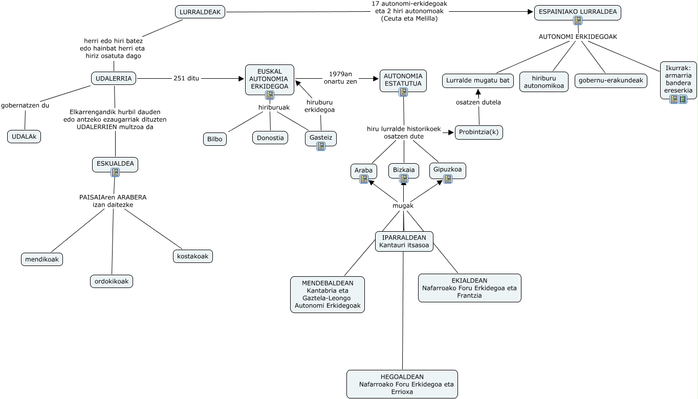
Este Cmap, tiene información relacionada con: LURRALDEAK, EUSKAL AUTONOMIA ERKIDEGOA hiriburuak Donostia, EUSKAL AUTONOMIA ERKIDEGOA hiriburuak Bilbo, ESKUALDEA PAISAIAren ARABERA izan daitezke kostakoak, UDALERRIA 251 ditu EUSKAL AUTONOMIA ERKIDEGOA, ESPAINIAKO LURRALDEA AUTONOMI ERKIDEGOAK Lurralde mugatu bat, HEGOALDEAN Nafarroako Foru Erkidegoa eta Errioxa mugak EKIALDEAN Nafarroako Foru Erkidegoa eta Frantzia, EUSKAL AUTONOMIA ERKIDEGOA 1979an onartu zen AUTONOMIA ESTATUTUA, ESPAINIAKO LURRALDEA AUTONOMI ERKIDEGOAK Ikurrak: armarria bandera ereserkia, ESKUALDEA PAISAIAren ARABERA izan daitezke ordokikoak, AUTONOMIA ESTATUTUA hiru lurralde historikoek osatzen dute Probintzia(k), ESKUALDEA PAISAIAren ARABERA izan daitezke mendikoak, HEGOALDEAN Nafarroako Foru Erkidegoa eta Errioxa mugak Gipuzkoa, HEGOALDEAN Nafarroako Foru Erkidegoa eta Errioxa mugak Araba, Gasteiz hiruburu erkidegoa EUSKAL AUTONOMIA ERKIDEGOA, UDALERRIA gobernatzen du UDALAk, LURRALDEAK herri edo hiri batez edo hainbat herri eta hiriz osatuta dago UDALERRIA, HEGOALDEAN Nafarroako Foru Erkidegoa eta Errioxa mugak IPARRALDEAN Kantauri itsasoa, LURRALDEAK 17 autonomi-erkidegoak eta 2 hiri autonomoak (Ceuta eta Melilla) ESPAINIAKO LURRALDEA, Lurralde mugatu bat osatzen dutela Probintzia(k), ESPAINIAKO LURRALDEA AUTONOMI ERKIDEGOAK hiriburu autonomikoa