WARNING:
JavaScript is turned OFF. None of the links on this concept map will
work until it is reactivated.
If you need help turning JavaScript On, click here.
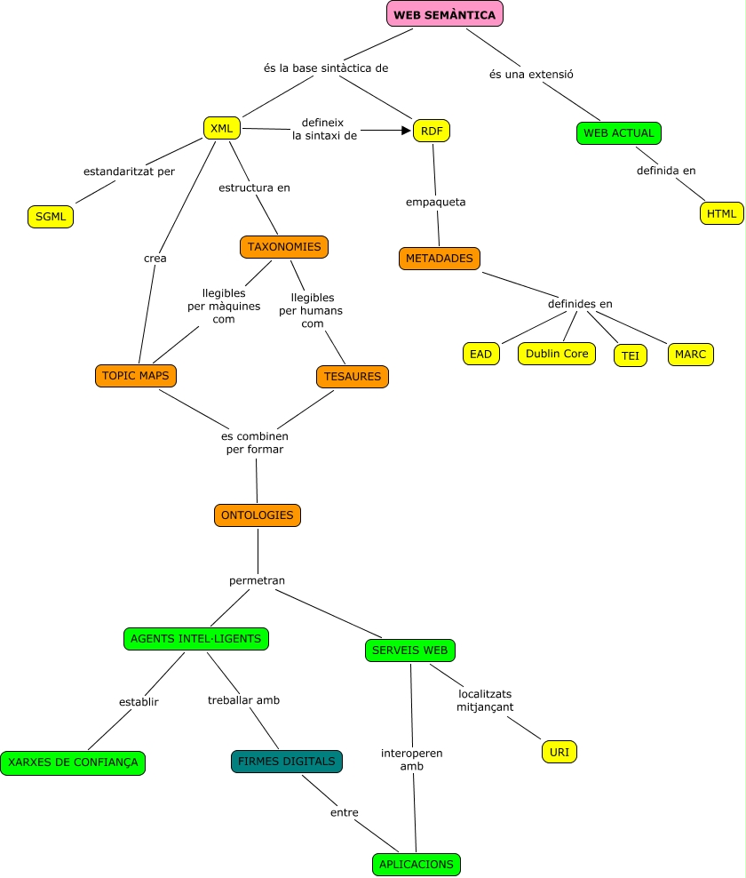
Este Cmap, tiene información relacionada con: Web Semàntica, XML estructura en TAXONOMIES, TOPIC MAPS es combinen per formar ONTOLOGIES, TAXONOMIES llegibles per màquines com TOPIC MAPS, WEB ACTUAL definida en HTML, ONTOLOGIES permetran SERVEIS WEB, XML estandaritzat per SGML, METADADES definides en MARC, ONTOLOGIES permetran AGENTS INTEL·LIGENTS, WEB SEMÀNTICA és la base sintàctica de XML, SERVEIS WEB localitzats mitjançant URI, TAXONOMIES llegibles per humans com TESAURES, XML defineix la sintaxi de RDF, SERVEIS WEB interoperen amb APLICACIONS, RDF empaqueta METADADES, TESAURES es combinen per formar ONTOLOGIES, XML crea TOPIC MAPS, WEB SEMÀNTICA és una extensió WEB ACTUAL, METADADES definides en EAD, WEB SEMÀNTICA és la base sintàctica de RDF, AGENTS INTEL·LIGENTS establir XARXES DE CONFIANÇA