WARNING:
JavaScript is turned OFF. None of the links on this concept map will
work until it is reactivated.
If you need help turning JavaScript On, click here.
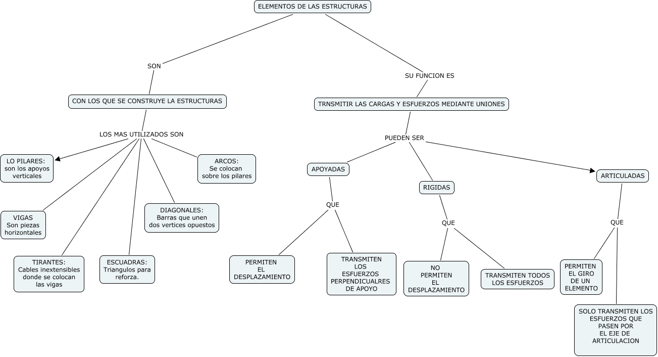
Este Cmap, tiene información relacionada con: ELEMENTOS PARTE 3, ARTICULADAS QUE SOLO TRANSMITEN LOS ESFUERZOS QUE PASEN POR EL EJE DE ARTICULACION, ELEMENTOS DE LAS ESTRUCTURAS SU FUNCION ES TRNSMITIR LAS CARGAS Y ESFUERZOS MEDIANTE UNIONES, CON LOS QUE SE CONSTRUYE LA ESTRUCTURAS LOS MAS UTILIZADOS SON ARCOS: Se colocan sobre los pilares, ARTICULADAS QUE PERMITEN EL GIRO DE UN ELEMENTO, RIGIDAS PUEDEN SER ARTICULADAS, CON LOS QUE SE CONSTRUYE LA ESTRUCTURAS LOS MAS UTILIZADOS SON VIGAS Son piezas horizontales, TRNSMITIR LAS CARGAS Y ESFUERZOS MEDIANTE UNIONES PUEDEN SER APOYADAS, ELEMENTOS DE LAS ESTRUCTURAS SON CON LOS QUE SE CONSTRUYE LA ESTRUCTURAS, RIGIDAS QUE TRANSMITEN TODOS LOS ESFUERZOS, CON LOS QUE SE CONSTRUYE LA ESTRUCTURAS LOS MAS UTILIZADOS SON DIAGONALES: Barras que unen dos vertices opuestos, CON LOS QUE SE CONSTRUYE LA ESTRUCTURAS LOS MAS UTILIZADOS SON TIRANTES: Cables inextensibles donde se colocan las vigas, APOYADAS QUE TRANSMITEN LOS ESFUERZOS PERPENDICUALRES DE APOYO, APOYADAS QUE PERMITEN EL DESPLAZAMIENTO, RIGIDAS PUEDEN SER APOYADAS, CON LOS QUE SE CONSTRUYE LA ESTRUCTURAS LOS MAS UTILIZADOS SON ESCUADRAS: Triangulos para reforza., CON LOS QUE SE CONSTRUYE LA ESTRUCTURAS LOS MAS UTILIZADOS SON LO PILARES: son los apoyos verticales, RIGIDAS QUE NO PERMITEN EL DESPLAZAMIENTO, TRNSMITIR LAS CARGAS Y ESFUERZOS MEDIANTE UNIONES PUEDEN SER ARTICULADAS