WARNING:
JavaScript is turned OFF. None of the links on this concept map will
work until it is reactivated.
If you need help turning JavaScript On, click here.
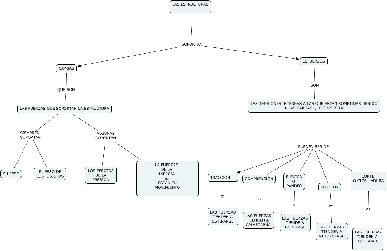
Este Cmap, tiene información relacionada con: CARGAS Y ESFRUERZOS PARTE 2, FLEXION O PANDEO SI LAS FUERZAS TIENDE A DOBLARSE, LAS TENSIONES INTERNAS A LAS QUE ESTAN SOMETIDAS DEBIDO A LAS CARGAS QUE SOPORTAN PUEDEN SER DE TRACCION, CARGAS QUE SON LAS FUERZAS QUE SOPORTAN LA ESTRUCTURA, LAS FUERZAS QUE SOPORTAN LA ESTRUCTURA SIEMPREN SOPORTAN SU PESO, CORTE O CIZALLADURA SI LAS FUERZAS TIENDEN A CORTARLA, LAS ESTRUCTURAS SOPORTAN ESFUERZOS, LAS FUERZAS QUE SOPORTAN LA ESTRUCTURA ALGUNAS SOPORTAN LA FUERZAS DE LA INERCIA SI ESTAN EN MOVIMIENTO, LAS ESTRUCTURAS SOPORTAN CARGAS, ESFUERZOS SON LAS TENSIONES INTERNAS A LAS QUE ESTAN SOMETIDAS DEBIDO A LAS CARGAS QUE SOPORTAN, LAS TENSIONES INTERNAS A LAS QUE ESTAN SOMETIDAS DEBIDO A LAS CARGAS QUE SOPORTAN PUEDEN SER DE CORTE O CIZALLADURA, TRACCION SI LAS FUERZAS TIENDEN A ESTIRARSE, LAS FUERZAS QUE SOPORTAN LA ESTRUCTURA ALGUNAS SOPORTAN LOS EFECTOS DE LA PRESION, LAS FUERZAS QUE SOPORTAN LA ESTRUCTURA SIEMPREN SOPORTAN EL PESO DE LOS OBJETOS, COMPRENSION SI LAS FUERZAS TIENDEN A APLASTARÑA, LAS TENSIONES INTERNAS A LAS QUE ESTAN SOMETIDAS DEBIDO A LAS CARGAS QUE SOPORTAN PUEDEN SER DE TORSION, LAS TENSIONES INTERNAS A LAS QUE ESTAN SOMETIDAS DEBIDO A LAS CARGAS QUE SOPORTAN PUEDEN SER DE FLEXION O PANDEO, LAS TENSIONES INTERNAS A LAS QUE ESTAN SOMETIDAS DEBIDO A LAS CARGAS QUE SOPORTAN PUEDEN SER DE COMPRENSION, TORSION SI LAS FUERZAS TIENDEN A RETORCERSE