WARNING:
JavaScript is turned OFF. None of the links on this concept map will
work until it is reactivated.
If you need help turning JavaScript On, click here.
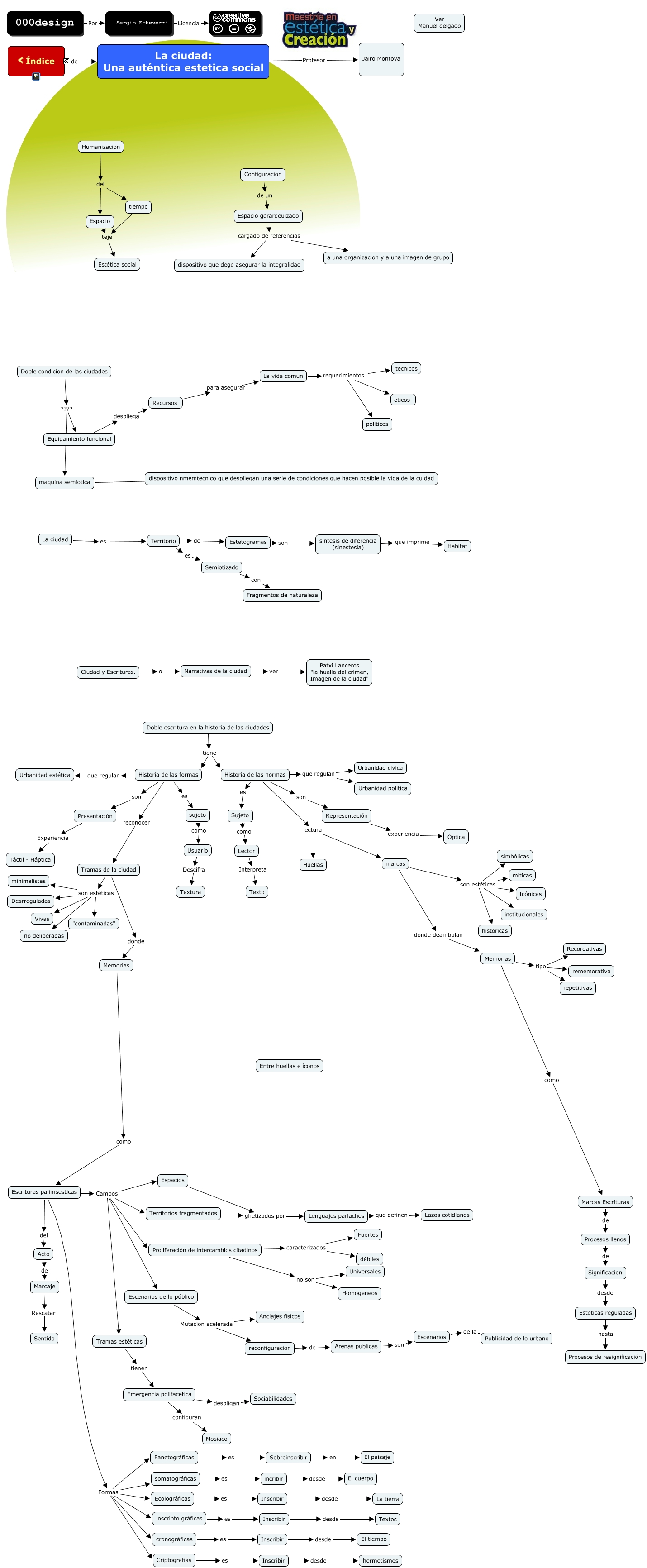
Este Cmap, tiene información relacionada con: Las escrituras estéticas de la cuidad, Tramas de la ciudad son estéticas Vivas, Inscribir desde El tiempo, Inscribir desde Textos, Escrituras palimsesticas Formas somatográficas, Historia de las normas que regulan Urbanidad civica, Doble condicion de las ciudades ???? Equipamiento funcional, marcas son estéticas simbólicas, reconfiguracion de Arenas publicas, Marcas Escrituras de Procesos llenos, La ciudad es Territorio, Sujeto como Lector, Escrituras palimsesticas Campos Territorios fragmentados, Escrituras palimsesticas Campos Espacios, Doble escritura en la historia de las ciudades tiene Historia de las formas, Recursos para asegurar La vida comun, Escrituras palimsesticas del Acto, Humanizacion del Espacio, incribir desde El cuerpo, Lenguajes parlaches que definen Lazos cotidianos, Historia de las normas lectura marcas