WARNING:
JavaScript is turned OFF. None of the links on this concept map will
work until it is reactivated.
If you need help turning JavaScript On, click here.
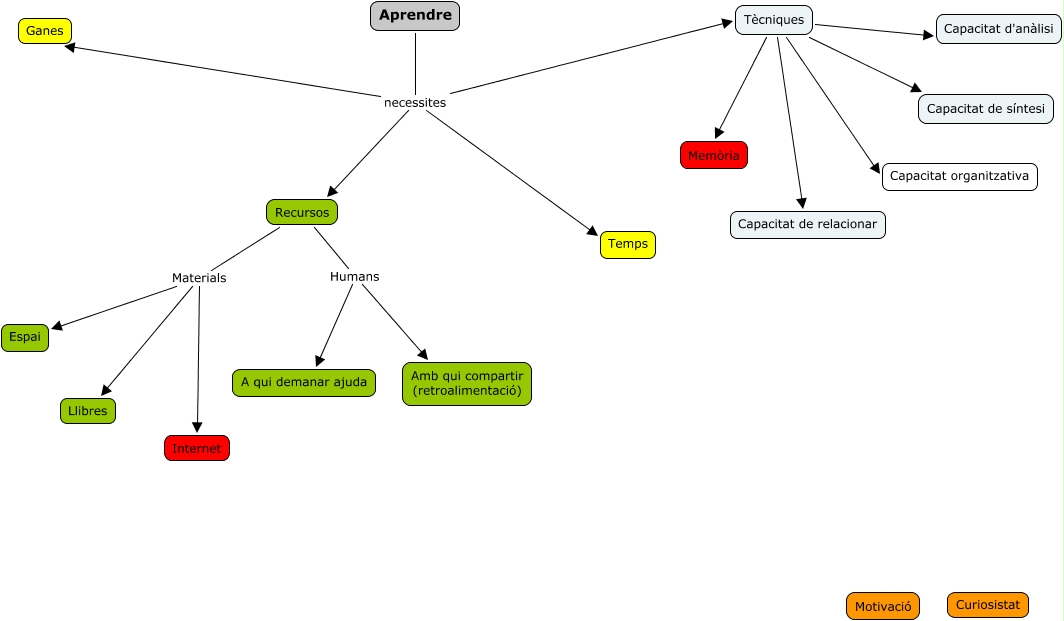
Aquest mapa conceptual conté informació relacionada amb: Aprendre, Tècniques Capacitat d'anàlisi, Recursos Humans A qui demanar ajuda, Recursos Humans Amb qui compartir (retroalimentació), Aprendre necessites Temps, Recursos Materials Espai, Tècniques Capacitat de síntesi, Recursos Materials Llibres, Aprendre necessites Tècniques, Recursos Materials Internet, Tècniques Capacitat organitzativa, Aprendre necessites Ganes, Tècniques Memòria, Aprendre necessites Recursos, Tècniques Capacitat de relacionar