WARNING:
JavaScript is turned OFF. None of the links on this concept map will
work until it is reactivated.
If you need help turning JavaScript On, click here.
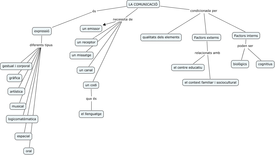
Aquest mapa conceptual conté informació relacionada amb: Activitat 1, un codi que és el llenguatge, Factors externs relacionats amb el centre educatiu, expressió diferents tipus gràfica, LA COMUNICACIÓ condicionada per qualitats dels elements, expressió diferents tipus gestual i corporal, expressió diferents tipus artística, LA COMUNICACIÓ necessita de un codi, Factors externs relacionats amb el context familiar i sociocultural, LA COMUNICACIÓ condicionada per Factors interns, expressió diferents tipus oral, LA COMUNICACIÓ necessita de un receptor, expressió diferents tipus logicomatèmatica, LA COMUNICACIÓ necessita de un canal, LA COMUNICACIÓ necessita de un missatge, expressió diferents tipus musical, LA COMUNICACIÓ condicionada per Factors externs, expressió diferents tipus espacial, Factors interns poden ser cognitius, LA COMUNICACIÓ necessita de un emissor, LA COMUNICACIÓ és expressió