WARNING:
JavaScript is turned OFF. None of the links on this concept map will
work until it is reactivated.
If you need help turning JavaScript On, click here.
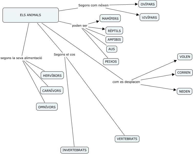
Aquest mapa conceptual conté informació relacionada amb: ELS ANIMALS, ELS ANIMALS Segons el cos INVERTEBRATS, ELS ANIMALS segons la seva alimentació HERVÍBORS, ELS ANIMALS poden ser RÈPTILS, ELS ANIMALS poden ser PEIXOS, ELS ANIMALS poden ser AUS, ELS ANIMALS com es desplacen VOLEN, ELS ANIMALS segons la seva alimentació OMNÍVORS, ELS ANIMALS Segons el cos VERTEBRATS, ELS ANIMALS com es desplacen NEDEN, ELS ANIMALS Segons com néixen VIVÍPARS, ELS ANIMALS Segons com néixen OVÍPARS, ELS ANIMALS segons la seva alimentació CARNÍVORS, ELS ANIMALS poden ser AMFIBIS, ELS ANIMALS com es desplacen CORREN, ELS ANIMALS poden ser MAMÍFERS