WARNING:
JavaScript is turned OFF. None of the links on this concept map will
work until it is reactivated.
If you need help turning JavaScript On, click here.
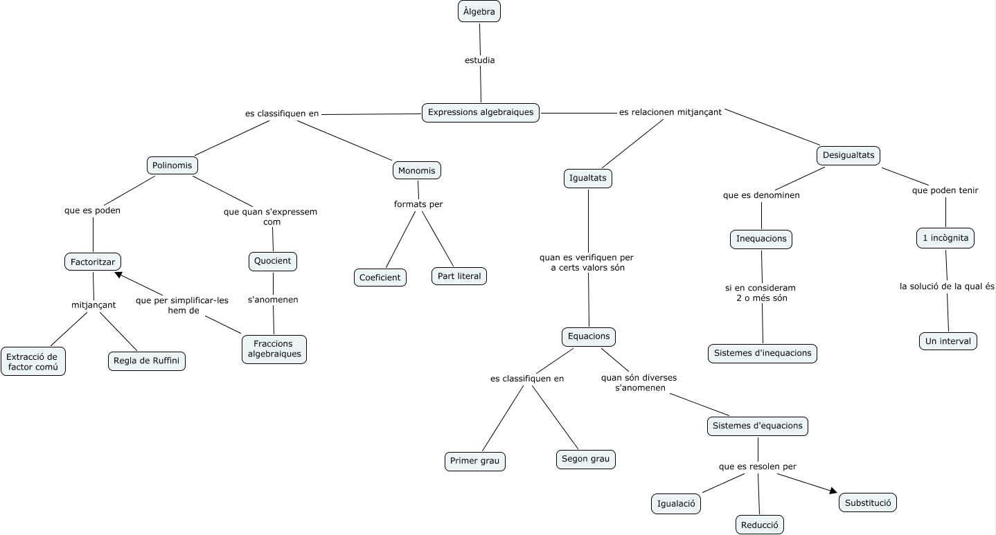
Aquest mapa conceptual conté informació relacionada amb: algebra, Quocient s'anomenen Fraccions algebraiques, Inequacions si en consideram 2 o més són Sistemes d'inequacions, Fraccions algebraiques que per simplificar-les hem de Factoritzar, Equacions es classifiquen en Primer grau, Desigualtats que poden tenir 1 incògnita, Expressions algebraiques es classifiquen en Monomis, Sistemes d'equacions que es resolen per Igualació, Igualtats quan es verifiquen per a certs valors són Equacions, 1 incògnita la solució de la qual és Un interval, Polinomis que quan s'expressem com Quocient, Monomis formats per Part literal, Desigualtats que es denominen Inequacions, Monomis formats per Coeficient, Equacions quan són diverses s'anomenen Sistemes d'equacions, Desigualtats es relacionen mitjançant Igualtats, Factoritzar mitjançant Extracció de factor comú, Expressions algebraiques es relacionen mitjançant Igualtats, Àlgebra estudia Expressions algebraiques, Equacions es classifiquen en Segon grau, Sistemes d'equacions que es resolen per Substitució