WARNING:
JavaScript is turned OFF. None of the links on this concept map will
work until it is reactivated.
If you need help turning JavaScript On, click here.
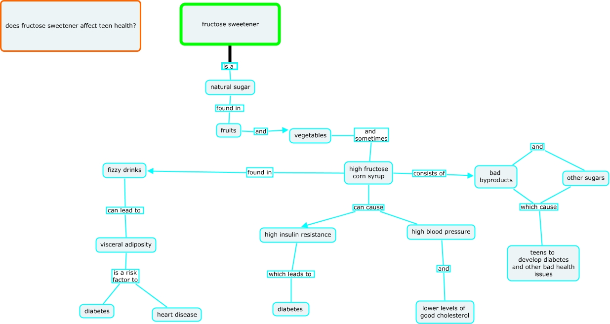
This Concept Map, created with IHMC CmapTools, has information related to: High Frutose Max Amendolara, fizzy drinks can lead to visceral adiposity, bad byproducts and other sugars, fruits and vegetables, vegetables and sometimes high fructose corn syrup, fructose sweetener is a natural sugar, high insulin resistance which leads to diabetes, high fructose corn syrup can cause high insulin resistance, high fructose corn syrup found in fizzy drinks, bad byproducts which cause teens to develop diabetes and other bad health issues, high fructose corn syrup consists of bad byproducts, high blood pressure and lower levels of good cholesterol, high fructose corn syrup can cause high blood pressure, visceral adiposity is a risk factor to heart disease, other sugars which cause teens to develop diabetes and other bad health issues, visceral adiposity is a risk factor to diabetes, natural sugar found in fruits