WARNING:
JavaScript is turned OFF. None of the links on this concept map will
work until it is reactivated.
If you need help turning JavaScript On, click here.
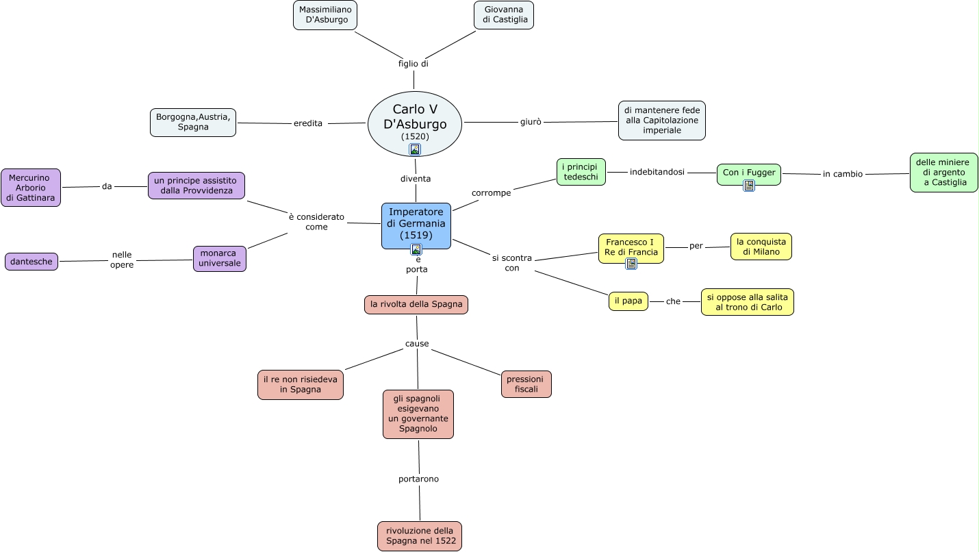
Questa Cmap, creata con IHMC CmapTools, contiene informazioni relative a: Carlo V e l'ideologia imperiale, monarca universale nelle opere dantesche, la rivolta della Spagna cause pressioni fiscali, Con i Fugger in cambio delle miniere di argento a Castiglia, la rivolta della Spagna cause il re non risiedeva in Spagna, Carlo V D'Asburgo (1520) eredita Borgogna,Austria, Spagna, Carlo V D'Asburgo (1520) figlio di Giovanna di Castiglia, Imperatore di Germania (1519) è considerato come un principe assistito dalla Provvidenza, Imperatore di Germania (1519) si scontra con il papa, il papa che si oppose alla salita al trono di Carlo, un principe assistito dalla Provvidenza da Mercurino Arborio di Gattinara, Carlo V D'Asburgo (1520) giurò di mantenere fede alla Capitolazione imperiale, rivoluzione della Spagna nel 1522 portarono gli spagnoli esigevano un governante Spagnolo, Imperatore di Germania (1519) corrompe i principi tedeschi, Imperatore di Germania (1519) e porta la rivolta della Spagna, la rivolta della Spagna cause gli spagnoli esigevano un governante Spagnolo, Carlo V D'Asburgo (1520) figlio di Massimiliano D'Asburgo, Carlo V D'Asburgo (1520) diventa Imperatore di Germania (1519), Imperatore di Germania (1519) è considerato come monarca universale, Imperatore di Germania (1519) si scontra con Francesco I Re di Francia, Francesco I Re di Francia per la conquista di Milano