WARNING:
JavaScript is turned OFF. None of the links on this concept map will
work until it is reactivated.
If you need help turning JavaScript On, click here.
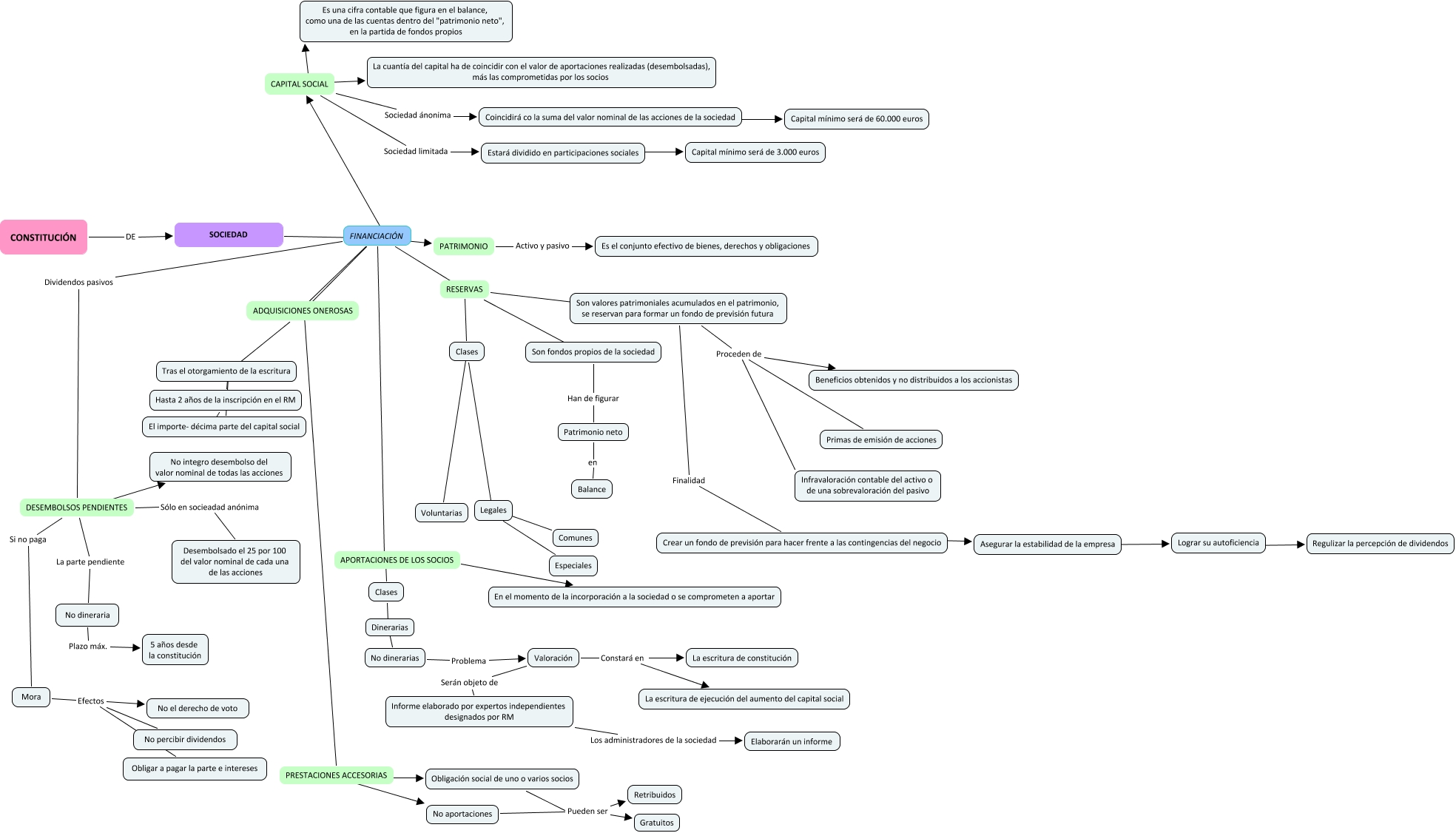
Este Cmap, tiene información relacionada con: 2 Problema, SOCIEDAD ???? FINANCIACIÓN, RESERVAS ???? Son valores patrimoniales acumulados en el patrimonio, se reservan para formar un fondo de previsión futura, FINANCIACIÓN ???? APORTACIONES DE LOS SOCIOS, FINANCIACIÓN ???? ADQUISICIONES ONEROSAS, APORTACIONES DE LOS SOCIOS ???? Clases, Mora Efectos No percibir dividendos, Crear un fondo de previsión para hacer frente a las contingencias del negocio ???? Asegurar la estabilidad de la empresa, FINANCIACIÓN ???? CAPITAL SOCIAL, No aportaciones Pueden ser Gratuitos, Legales ???? Comunes, Asegurar la estabilidad de la empresa ???? Lograr su autoficiencia, Clases ???? Legales, CAPITAL SOCIAL Sociedad ánonima Coincidirá co la suma del valor nominal de las acciones de la sociedad, Valoración Serán objeto de Informe elaborado por expertos independientes designados por RM, No dineraria Plazo máx. 5 años desde la constitución, RESERVAS ???? Clases, Mora Efectos Obligar a pagar la parte e intereses, Mora Efectos No el derecho de voto, Tras el otorgamiento de la escritura ???? Hasta 2 años de la inscripción en el RM, No dinerarias Problema Valoración