WARNING:
JavaScript is turned OFF. None of the links on this concept map will
work until it is reactivated.
If you need help turning JavaScript On, click here.
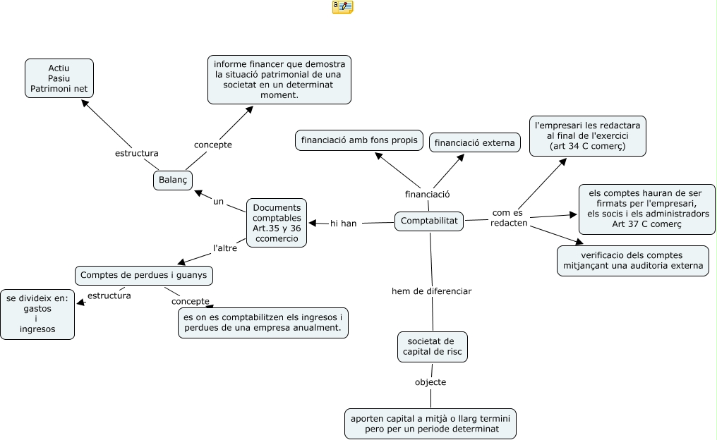
Este Cmap, tiene información relacionada con: c-map comptabilitat, Comptabilitat com es redacten verificacio dels comptes mitjançant una auditoria externa, Documents comptables Art.35 y 36 ccomercio l'altre Comptes de perdues i guanys, Comptabilitat financiació financiació externa, Comptabilitat com es redacten els comptes hauran de ser firmats per l'empresari, els socis i els administradors Art 37 C comerç, Balanç estructura Actiu Pasiu Patrimoni net, Comptabilitat hem de diferenciar societat de capital de risc, Comptabilitat financiació financiació amb fons propis, Documents comptables Art.35 y 36 ccomercio un Balanç, Comptabilitat hi han Documents comptables Art.35 y 36 ccomercio, Balanç concepte informe financer que demostra la situació patrimonial de una societat en un determinat moment., Comptes de perdues i guanys concepte es on es comptabilitzen els ingresos i perdues de una empresa anualment., Comptabilitat com es redacten l'empresari les redactara al final de l'exercici (art 34 C comerç), societat de capital de risc objecte aporten capital a mitjà o llarg termini pero per un periode determinat, Comptes de perdues i guanys estructura se divideix en: gastos i ingresos