WARNING:
JavaScript is turned OFF. None of the links on this concept map will
work until it is reactivated.
If you need help turning JavaScript On, click here.
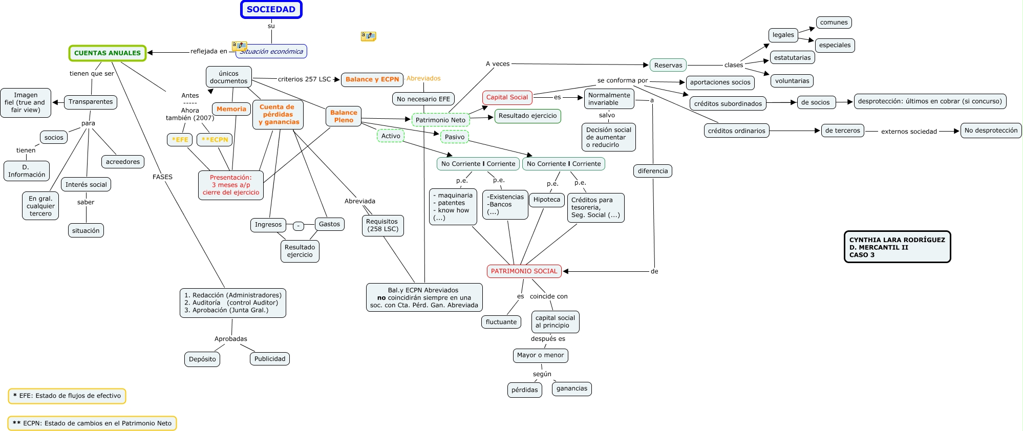
Este Cmap, tiene información relacionada con: Cynthia_Lara_M3_Familia Gras Fortuny_ Caso 3, Normalmente invariable a diferencia, Normalmente invariable salvo Decisión social de aumentar o reducirlo, PATRIMONIO SOCIAL coincide con capital social al principio, legales ???? comunes, CUENTAS ANUALES tienen que ser Transparentes, CUENTAS ANUALES Antes ----- Ahora también (2007) únicos documentos, Patrimonio Neto ???? Resultado ejercicio, de terceros externos sociedad No desprotección, Cuenta de pérdidas y ganancias ???? Gastos, Situación económica reflejada en CUENTAS ANUALES, Capital Social es Normalmente invariable, diferencia de PATRIMONIO SOCIAL, **ECPN ???? Presentación: 3 meses a/p cierre del ejercicio, únicos documentos ???? Memoria, Balance Pleno ???? Activo, Reservas clases estatutarias, únicos documentos ???? Cuenta de pérdidas y ganancias, Mayor o menor según ganancias, Hipoteca ???? PATRIMONIO SOCIAL, -Existencias -Bancos (...) ???? PATRIMONIO SOCIAL