WARNING:
JavaScript is turned OFF. None of the links on this concept map will
work until it is reactivated.
If you need help turning JavaScript On, click here.
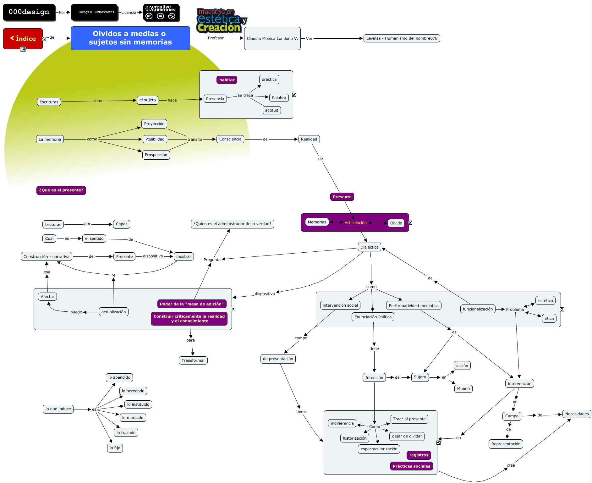
Este Cmap, tiene información relacionada con: Olvidos a medias o sujetos sin memorias, lo que induce es lo heredado, Campo de Necesidades, Intención Como indifierencia, funcionalización Problema intervención, Cual es el sentido, Campo de Representación, Intención Como espectacularización, Afectar esa Construcción - narrativa, 000design Por Sergio Echeverri, lo que induce es lo fijo, funcionalización Problema ética, Presencia se traza Palabra, Performatividad mediática es intervención, el sujeto hace Presencia, Sujeto en acción, intervención en Campo, Dialéctica Pregunta ¿Quien es el administrador de la verdad?, de presentación tiene Practicas sociales, intervención en Practicas sociales, Practicas sociales crea Necesidades